各区人民政府,市政府各委、办、局,各有关单位:
为贯彻落实习近平生态文明思想,积极践行人民城市重要理念,推动景观照明高质量发展,经市政府批复(沪府〔2023〕70号,见附件 1)同意,现将《上海市景观照明规划(2024-2035年)》(以下简称《规划》,见附件 2)印发给你们,请遵照执行。
一、《规划》期限为 2024-2035年,近期至 2027年,中期至 2035年。要坚持“彰显特色、整体协调,服务发展、传承更新,以人为本、共建共享,安全有序、守牢底线,绿色低碳、引领未来”的原则,对标国际最高标准、最好水平,进一步提质增效、优化布局、创新发展,打造世界级旅游精品,展示“典雅精致、温馨舒适、繁华时尚、流光溢彩”的不夜城形象,办好上海国际光影节,持续提升上海景观照明的世界影响力,建成世界领先的全球卓越城市景观照明典范。
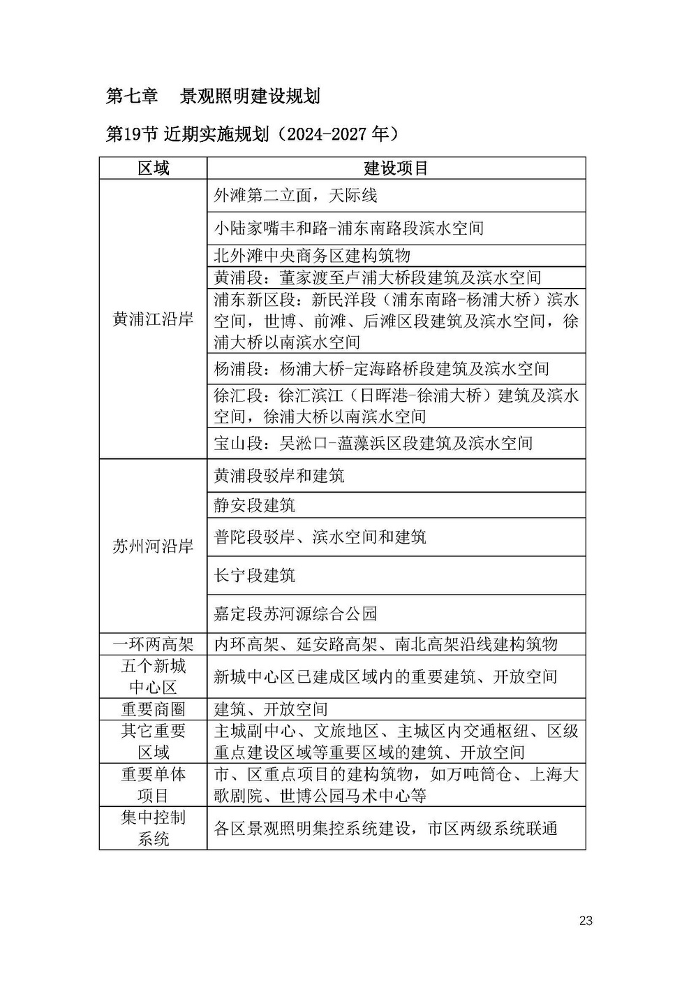
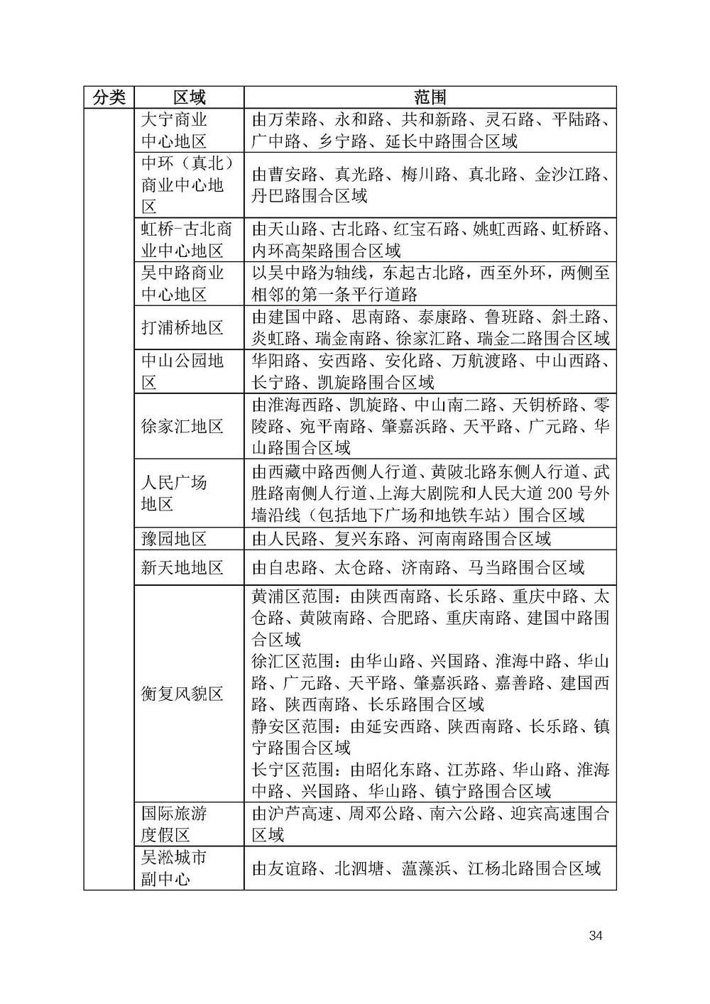
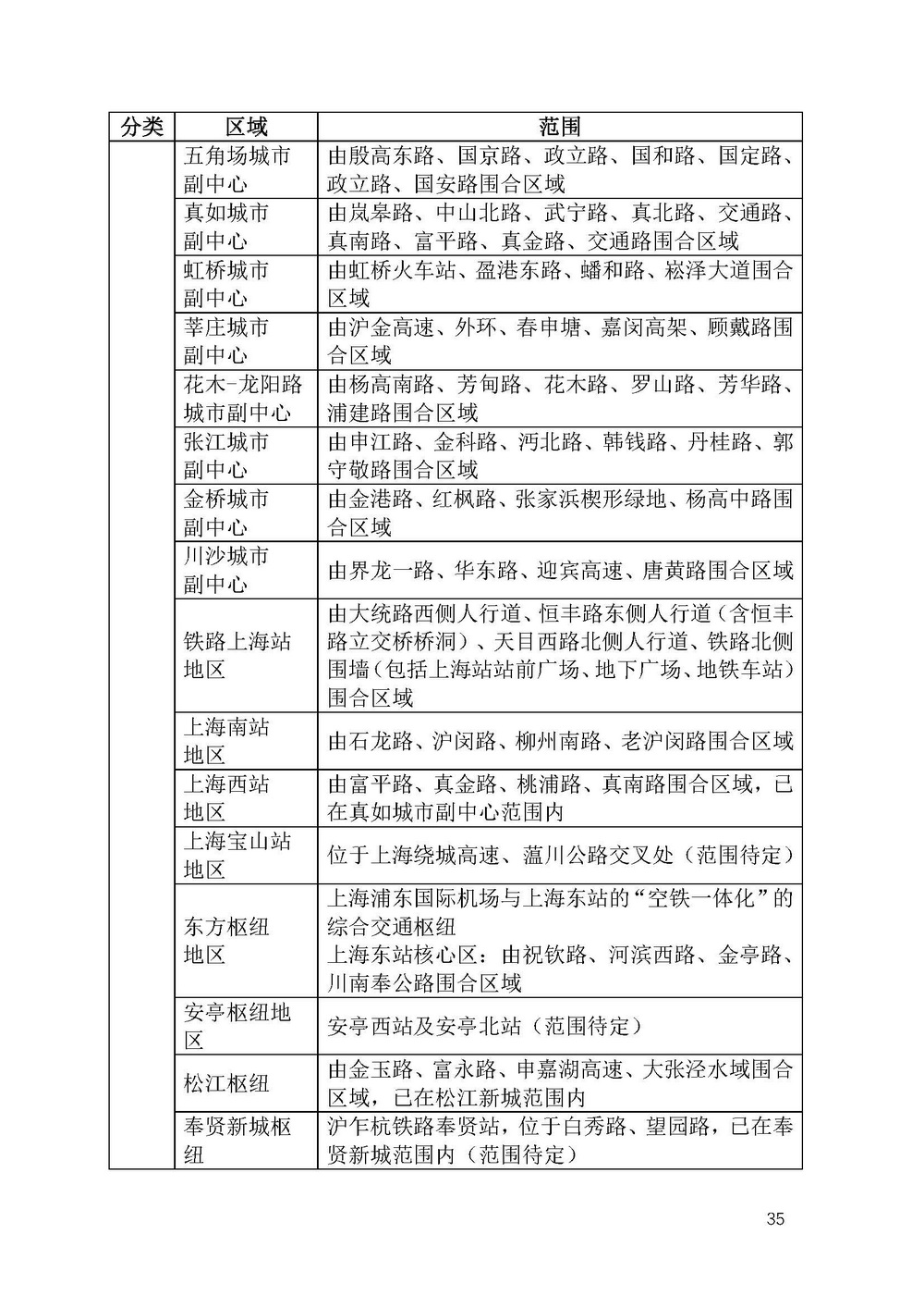
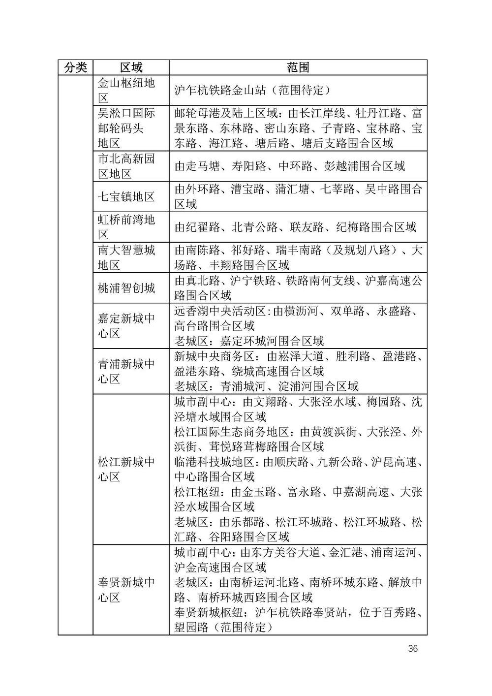
二、要以高标准要求打造高品质景观,形成“一城多‘新’,五带多点”的景观照明总体布局。“一城”指上海市主城区,包括外环以内的中心城加上虹桥、川沙、宝山、闵行 4个主城片区;“多‘新’”指嘉定、青浦、松江、奉贤、南汇“五个新城”及崇明城桥、金山城区构成的辐射长三角的外围城市群;“五带”指黄浦江沿岸、苏州河沿岸、延安高架-世纪大道沿线、内环高架沿线、南北高架沿线;“多点”指全市范围内的公共活动中心、主城副中心、新城中心,重要商圈、商业街区以及公共文化设施、主要旅游景区、重要交通枢纽、产业园区节点等。至 2027年,上海景观照明总体布局基本形成。至 2035年,上海景观照明总体布局全面完成。
三、请各区人民政府,市政府各委、办、局,各有关单位严格依法行政,贯彻落实《上海市市容环境卫生管理条例》,将《规划》作为景观照明建设的重要指导依据,让景观照明成为串联起商业、旅游、文化、体育、会展等产业的纽带。
附件:1.《上海市人民政府关于同意<上海市景观照明规划(2024-2035年)>的批复》(沪府〔2023〕70号)
2.《上海市景观照明规划(2024-2035年)》
上海市绿化和市容管理局
2024年1月18日











































































