各区卫生健康委、民政局,市精神卫生中心,各相关单位:
为落实国家和本市应对老年期认知障碍行动任务,加强本市老年期认知障碍筛查、干预等工作,市卫生健康委、市民政局联合制定《上海市老年认知障碍筛查干预工作方案》,现印发给你们,请结合实际贯彻执行。
上海市卫生健康委员会 上海市民政局
2026年3月17日
上海市老年认知障碍筛查干预工作方案
为进一步推动落实《上海市卫生健康委员会等17部门关于印发<上海市应对老年期认知障碍行动实施方案>的通知》(沪卫老龄〔2025〕11号)要求,规范开展本市老年期认知障碍筛查、干预等相关工作,特制定本方案。
一、筛查
(一)筛查对象
年龄60周岁及以上的老年人。
(二)筛查内容
1.个人基本情况:包括年龄、性别、文化程度等相关信息。
2.认知功能状况:包括语言复述、记忆力、注意力、物体认知、时间定向、计算功能。
(三)筛查实施
民政部门结合老年认知障碍友好社区建设组织开展筛查,卫生健康部门由社区卫生服务中心结合老年人健康体检实施筛查。筛查场所应配备必要的设施设备,并配备接受过老年认知障碍筛查技术培训的认知障碍友好社区支持中心工作人员或社区卫生服务中心工作人员。
(四)筛查设备
智能手机或联网平板。
(五)筛查方法
采用两步法(初筛和完整筛查)认知评估智能工具(简称TCSA,详见附件1)开展筛查评估。初筛结果为认知功能异常人群(结果判定见附件2),需要开展完整筛查。
认知障碍友好社区支持中心工作人员使用“忆守沪”小程序,社区卫生服务中心工作人员使用“沪脑健康”APP或小程序,与老年人开展面对面筛查。
二、健康处方
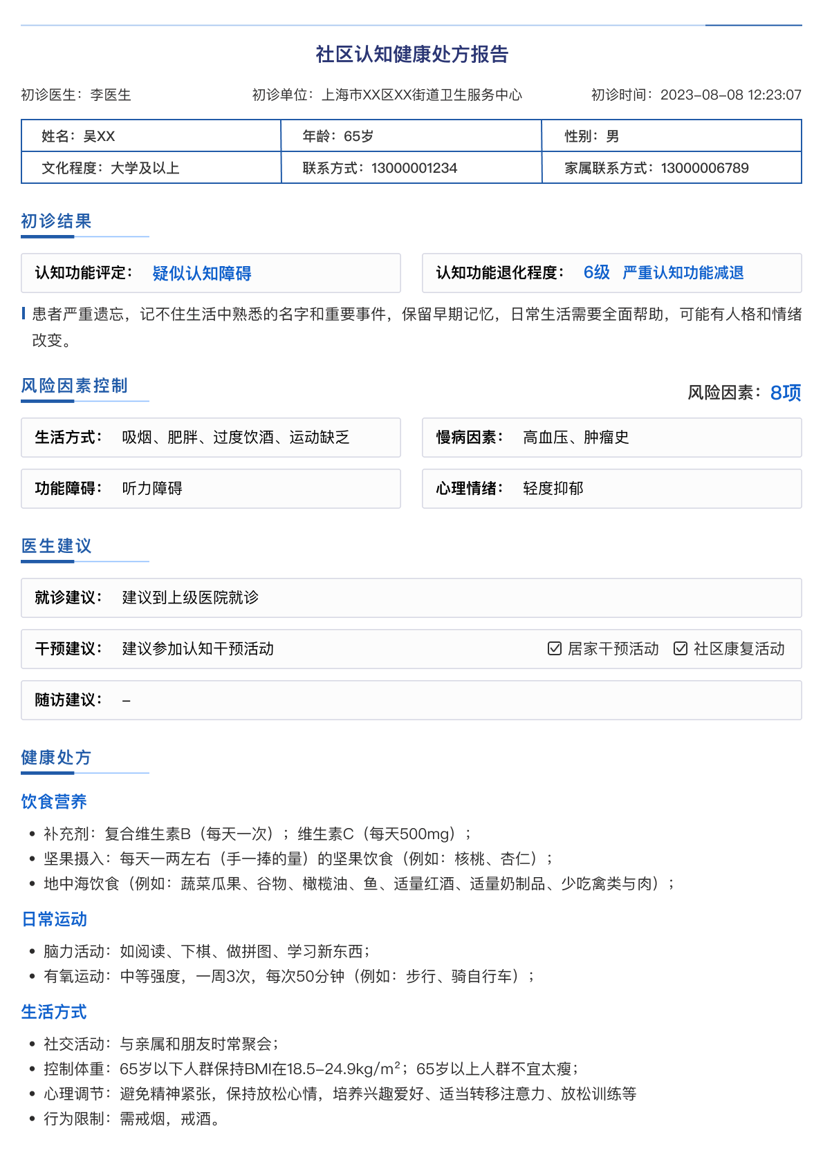
经过完整筛查认知功能仍为异常人群,由各社区卫生服务中心结合TCSA筛查数据及心理状态、身体功能、相关基础疾病等评估信息,开具健康处方报告(健康处方样张见附件3)。相关工作由接受老年认知障碍初诊技术培训的社区卫生服务中心医生通过“沪脑健康”APP或小程序完成。
三、催访
为保障疑似认知障碍人群及时就诊,由筛查机构根据社区卫生服务中心出具的健康处方,负责开展催访。每2周1次,共催访2次并做好记录。
四、干预
(一)分人群干预
1.认知功能正常人群:以科普教育为主(科普资料、科普讲座、社区大众媒体宣传等),倡导健康生活方式,控制相关风险因素,提高对认知障碍的知晓水平和防治意识。
2.轻度认知功能损害人群:在科普教育基础上,依据医疗卫生机构开具的个性化健康处方,开展生活方式指导、风险因素防控及非药物干预服务。
3.疑似认知障碍人群:根据医疗卫生机构开具的转诊建议,及时指导转至有条件的医疗卫生机构就诊,开展以药物干预为主的综合干预服务。对需要认知障碍长期照护干预的,医疗机构明确诊断后可推荐到专业性日间照护机构、设有认知障碍专区的养老机构等接受综合干预和照护。
(二)干预方式
1.非药物干预。在市、区精神卫生中心指导下进行:
医疗属性的非药物干预由具有相应干预能力和条件的社区卫生服务中心和医疗机构承担(如慢病干预、心理干预、认知矫正、磁电刺激、营养干预等)。
非医疗属性的非药物干预活动由老年认知障碍友好社区的工作团队承担(如音乐、运动、社会交往、认知促进等),区级民政部门及认知障碍友好社区赋能中心协同做好指导。
2.药物干预。由具有诊治认知障碍能力的医疗机构承担。
五、职责分工
(一)市、区卫生健康委和民政局共同负责全市老年认知障碍筛查和干预工作的组织协调与实施,整合相关资源,做好工作和经费保障,探索建立激励机制。区卫生健康委和民政局要加强工作协同、数据共享,共同落实筛查、干预各项任务。
(二)市精神卫生中心负责研究制定全市认知障碍筛查及干预工作指南和技术规范,组织市级业务培训与技术指导,开展市级质量控制、督导及信息管理汇总分析等工作。各区精神卫生中心负责落实辖区内业务培训与技术指导,开展辖区质量控制、督导及数据分析上报等工作。
附件:1.TCSA认知筛查内容及维度评分
2.TCSA筛查结果判定
3.老年认知健康处方报告样张
4.老年认知障碍筛查干预流程图
附件1
TCSA筛查内容及维度评分
| 序号 |
题目 |
语言复述 |
短时记忆 |
注意力 |
物体认知 |
时间定向 |
计算功能 |
即刻记忆 |
| 1 |
记忆大挑战 |
6 |
2 |
|
|
|
|
|
| 2 |
舒尔特方格 |
|
|
3 |
|
|
|
|
| 3 |
刮刮乐 |
|
|
|
2 |
|
|
|
| 4 |
节拍器 |
|
|
1 |
|
|
|
|
| 5 |
考一考 |
|
|
|
|
5 |
|
|
| 6 |
算一算 |
|
|
|
|
|
5 |
|
| 7 |
翻牌大考验 |
|
|
1 |
|
|
|
1 |
| 8 |
记忆加油站 |
|
3 |
|
|
|
|
1 |
TCSA筛查说明:初筛包含序号1-2题目,总分11分;完整筛查包含序号1-8题目,总分30分;初筛结果为认知功能正常人群,不需要开展完整筛查。初筛覆盖语言复述、短时记忆、注意力维度;完整筛查覆盖语言复述、短时记忆、注意力、物体认知、时间定向、计算功能、即刻记忆维度。
附件2
TCSA筛查结果判定
| 筛查方式 |
文化程度 |
认知功能正常 |
认知功能异常 |
| 初筛 (满分11分) |
初中及以下 |
≥8分 |
≤7分 |
| 初中以上 |
≥9分 |
≤8分 |
|
| 完整筛查 (满分30分) |
初中及以下 |
≥23分 |
≤22分 |
| 初中以上 |
≥24分 |
≤23分 |
附件3
老年认知健康处方报告样张

附件4
老年认知障碍筛查干预流程图
