“乐业上海优+”行动——上海市人工智能推介官专场招聘会长宁分会场火热启幕! 2025-09-23 来源:长宁区人民政府
为深入贯彻落实本市2025年“乐业上海优+”行动计划,积极扶持本市人工智能、科技类企业快速发展,保障企业用工招聘需求,上海市就业促进中心重磅打造“乐业上海优+”行动——上海市人工智能推介官专场招聘会!本次长宁区将联动同步设立分会场,形成“主会场+分会场”的协同格局,为企业与人才搭建高效对接的桥梁!
活动主题
智赋就业,创赢未来
活动时间
2025年9月25日(周四)下午13:00
活动地点
兆丰广场一楼(长宁区长宁路999号)
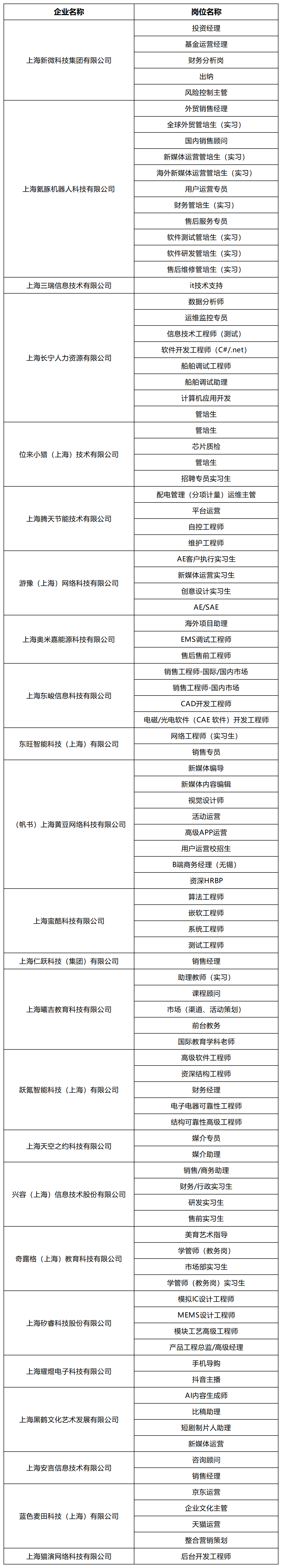
招聘企业和岗位

在这个万物互联的时代,人工智能与科技正重塑世界的模样。无论你是怀揣梦想的技术极客,还是寻求突破的创新先锋,这里都有属于你的舞台!让我们相约“乐业上海优+”行动——上海市人工智能推介官专场招聘会长宁分会场共赴一场智慧与未来的约会,携手书写科技改变人生的新篇章!
分享: