15分钟就业服务圈 最新就业服务活动,先睹为快! 2025-10-23 来源:市人力资源社会保障局
“15分钟就业服务圈”社区就业服务站点建设市政府实事项目作为人社部门常态化政府开放活动之一,我们将持续发布精彩服务内容,今天为大家带来黄浦区、长宁区、杨浦区、闵行区、青浦区、崇明区、嘉定区、松江区近期就业活动安排!
以下信息仅供参考
具体以现场实际举办为准
黄浦区
老西门街道
时间:10月24日9:30-11:00
主题:15分钟就业服务圈|老西门街道便民集市之企业微招聘
形式:线下
地址:方斜路238号2层
淮海中路街道
时间:10月24日14:30-15:30
主题:15分钟就业服务圈|淮海中路街道退役军人招聘专场
形式:线下
地址:淮海就业小站(马当路349号一楼半)
豫园街道
时间:10月24日14:00-16:00
主题:15分钟就业服务圈|豫园街道一对一职业指导
形式:线下
地址:大境路56号
长宁区
周家桥街道凝业周桥河畔站
主题:“乐业上海优+”2025年全国城市联合招聘高校毕业生秋季专场线上招聘会
类型:招聘活动
时间:2025/10/20-10/24
线上平台:随申办周家桥旗舰店/“长宁周家桥”微信公众号
咨询:沈老师 52395587
虹桥街道虹东乐业助力站
主题:“乐业上海优+”2025年全国城市联合招聘高校毕业生秋季专场线上招聘会
类型:招聘活动
时间:2025/10/20-10/24
线上平台:“长宁虹桥”微信公众号
咨询:张老师 22850929
江苏路街道小蜜蜂乐业驿站(愚园路站)
主题:“乐业上海优+”2025年全国城市联合招聘高校毕业生秋季专场线上招聘会
类型:招聘活动
时间:2025/10/20-10/24
线上平台:“长宁区江苏社区发布”微信公众号
咨询:滕老师 13391323861
江苏路街道小蜜蜂乐业驿站(镇宁路站)
主题:“乐业上海优+”“一对一”职业指导
类型:职业指导
时间:2025/10/24 14:00-15:00
地址:镇宁路405弄176号
咨询:强老师 13391323861
程家桥街道程心乐业服务站(东虹桥中心站)
主题:“乐业上海优+”2025年全国城市联合招聘高校毕业生秋季专场线上招聘会
类型:招聘活动
时间:2025/10/20-10/26
线上平台:“长宁程家桥”微信公众号
咨询:赵老师 22300129
天山路街道金虹桥驿站
主题:“乐业上海优+”2025年全国城市联合招聘高校毕业生秋季专场线上招聘会
类型:招聘活动
时间:2025/10/20-10/24
线上平台:“长宁天山”微信公众号
咨询:方老师 62335076
主题:“乐业上海优+”“破茧·‘职’向未来”主题心理培训
类型:主题讲座
时间:2025/10/24 14:00-16:00
地址:娄山关路523号18楼
咨询:殷老师 62335076
仙霞新村街道沐光服务站
主题:“乐业上海优+”“一对一”职业指导
类型:职业指导
时间:2025/10/23 14:00-15:00
地址:仙霞路350号科创楼1楼大厅
咨询:钟老师 62956452
新泾镇泾彩乐业服务站
主题:“乐业上海优+”2025年全国城市联合招聘高校毕业生秋季线上招聘会
类型:招聘活动
时间:2025/10/23-10/29
线上平台:“绿色新泾”微信公众号
咨询:余老师 52160606*2005
主题:“乐业上海优+”就业政策咨询
类型:政策咨询
时间:2025/10/24 14:00-15:30
地址:协和路239弄24号2楼
咨询:余老师 52160606*2005
北新泾街道泾治荟服务站
主题:“乐业上海优+”专家“一对一”就业创业指导
类型:创业指导
时间:2025/10/23 14:30-15:30
地址:蒲淞北路37号
咨询:徐老师 52177825
北新泾街道爱馨苑服务站
主题:“乐业上海优+”就业专家指导
类型:职业指导
时间:2025/10/24 14:00-15:00
地址:天山西路350弄55号
咨询:徐老师 52177825
新华路街道凝·新创就汇红庄服务站
主题:“乐业上海优+”2025年全国城市联合招聘高校毕业生秋季线上招聘会
类型:招聘活动
时间:2025/10/24-10/30
线上平台:“人文新华”微信公众号
咨询:李老师 62942110
杨浦区
10月23日(周四)13:30
活动名称:
【15分钟就业服务圈】乐业杨浦“一圈、双链、N+服务”促进就业专项行动——杨浦区五角场街道通用职业能力培训课程
举办形式:
线下讲座
活动地点:
上海财经大学国家大学科技园(财大科技园党群服务站,纪念路8号5号楼)
主要活动内容:
本次通用职业能力培训课程以“能力提升+资源整合+发展赋能”为核心方向,围绕职场通用技能设计系列培训模块,涵盖沟通协作、问题解决、职业规划、数字素养等关键领域,帮助学员构建系统性职场竞争力。
咨询电话:
18421942379
10月23日(周四)14:00
活动名称:
上海市2025年高校毕业生等青年就业服务暨乐业杨浦“一圈、双链、N+服务”促进就业专项行动——杨浦区定海路街道直播带岗
举办形式:
线上直播带岗
参与渠道:
上海劳林微信视频号
招聘企业岗位信息一览:
职海无忧(上海)人力资源有限公司
银行客户经理
律师助理
人保客服
咨询电话:
65686961
10月23日(周四)14:30
活动名称:
【15分钟就业服务圈】高校毕业生等青年就业服务暨乐业杨浦“一圈、双链、N+服务”促进就业专项行动——杨浦区长海路街道长海虬江创湾乐业空间应届大学生专题零工岗位直播带岗
举办形式:
线上直播带岗
参与渠道:

招聘企业岗位信息一览:
上海若谷健康管理有限公司
信达证券股份有限公司上海浦东新区
源深路证券营业部
上海磐石保险代理有限公司
上海肯德基有限公司
咨询电话:
65201352
10月23日(周四)17:00
活动名称:
2025年高校毕业生等青年就业服务暨乐业杨浦“一圈、双链、N+服务”促进就业专项行动——杨浦区大桥街道商圈夜市专场招聘会
举办形式:
线下招聘会
参与渠道:
百联滨江购物中心一楼
招聘企业岗位信息一览:
上海自鸣跃文化传媒有限公司
上海润迅商凯电话商务有限公司
上海数喆数据科技股份有限公司等
......
咨询电话:
65722051
10月24日(周五)14:00
活动名称:
【15分钟就业服务圈】乐业杨浦“一圈、双链、N+服务”促进就业专项行动——杨浦区长白新村街道长白228乐业空间职业技能培训活动
举办形式:
线下培训
活动地点:
长白228乐业空间
主要活动内容:
现场讲解运用AI制作PPT的基本方法,演示并指导学员使用智能工具,快速制作工作汇报常用演示文稿,提升办公效率。
10月24日(周五)17:00
活动名称:
上海市2025年高校毕业生等青年就业服务活动暨杨浦区新江湾城街道悠方购物中心商圈夜市专场招聘会
举办形式:
线下招聘会
活动地点:
悠方广场B1
招聘企业岗位信息一览:
上海财安金融服务集团股份有限公司
上海珺才企业咨询有限公司
上海中智科创服务外包有限公司
上海惠龙食品销售有限公司
上海亮起人才服务有限公司
上海纽锋养老服务有限公司
上海虹益环境工程有限公司
等20家
咨询电话:
18019152813
一对一指导

闵行区
马桥镇元峰社区就业服务站
活动时间:10月23日 13:30-14:30
活动主题:乐业上海优+人人乐业“职引未来-2025年全国城市联合招聘高校毕业生秋季专场活动“闵行区马桥镇专家指导活动
活动形式:职业指导
活动地点:紫东路628号
咨询电话:64092825
梅陇镇梅家弄社区就业服务站
活动时间:10月23日 15:00-16:00
活动主题:乐业上海优+人人乐业“职引未来-2025年全国城市联合招聘高校毕业生秋季专场活动”闵行区梅陇镇专家指导活动
活动形式:专家咨询
活动地点:镇西路78号
咨询电话:64106294
梅陇镇南方社区就业服务站
活动时间:10月24日 13:30-15:30
活动主题:乐业上海优+人人乐业“职引未来-2025年全国城市联合招聘高校毕业生秋季专场活动”闵行区梅陇镇技能加油站——美妆技能培训
活动形式:职业指导
活动地点:闵虹路81号
咨询电话:64106294
青浦区
香花桥街道
清河湾社区就业服务站
活动主题:乐业上海优+政策宣讲
活动内容:就业政策宣讲
活动时间:10月24日13:30-14:30
活动地点:清河湾路862号(红舰驿门口)
报名咨询:59700753
徐泾镇
京华居委会就业服务站
活动主题:乐业上海优+政策宣讲
活动内容:毕业生求职创业政策解读
活动时间:10月23日9:30-10:30
活动地点:明珠路555弄13号2楼
报名咨询:13917229265
夏阳街道
南箐园社区就业服务站
活动主题:乐业上海优+政策宣讲
活动内容:失业人员政策宣讲
活动时间:10月23日9:30-10:30
活动地点:沪青平公路5000弄16号楼1楼
报名咨询:39298790
青园社区就业服务站
活动主题:乐业上海优+政策宣讲
活动内容:失业人员政策宣讲
活动时间:10月23日9:30-10:30
活动地点:青竹路161弄28号楼二楼
报名咨询:39220002
佳乐苑社区就业服务站
活动主题:乐业上海优+政策宣讲
活动内容:失业人员政策宣讲
活动时间:10月23日9:30-10:30
活动地点:盈港东路8300弄138号
报名咨询:69731415
金泽镇
西岑就业服务站
活动主题:乐业上海优+技能培训
活动内容:职业技能培训
活动时间:10月23日9:00-11:00
活动地点:兰科路421号
报名咨询:59260367
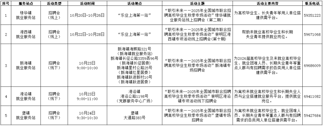
崇明区
招聘活动预告

职业指导活动预告

政策宣传活动预告

嘉定区
菊园新区
六里村我嘉·邻里中心就业服务站
活动主题:【15分钟就业服务圈】“乐业上海优+”行动——菊园新区一站式就业创业服务活动
活动类别:招聘(面试会)、政策咨询(宣传)
活动时间:10月24日09:00-10:00
活动地址:嘉安公路1735弄558号
活动简介:提供就业服务、政策宣传、职业指导、创业指导、代理招聘等服务。
咨询电话:69900783
嘉定工业区
上海嘉定工业区社区事务受理服务中心就业服务站
活动主题:【15分钟就业服务圈】“乐业上海优+”行动——“职引未来”2025年嘉定工业区联合招聘高校毕业生秋季专场活动暨一站式就业服务活动
活动类别:政策咨询(宣传)、职业指导、创业指导、代理招聘
活动时间:10月24日13:30-14:30
活动地址:永盛路2703号
活动简介:为有用工需求的企业和求职者提供就业服务,现场提供:政策宣传、职业指导、创业指导、代理招聘等服务。
咨询电话:69960031-111
马陆镇
新联我嘉·邻里中心就业服务站
活动主题:“乐业上海优+”行动——“职引未来” 2025年马陆镇联合招聘高校毕业生秋季专场一站式就业服务
活动类别:职业指导、代理招聘
活动时间:10月24日14:30-15:30
活动地址:叶城东路350弄11号
活动简介:为求职者提供职业指导、代理招聘服务。
咨询电话:59156260
华亭镇
唐行集镇我嘉·邻里中心就业服务站
活动主题:【15分钟就业服务圈】“乐业上海优+”行动——“职引未来 筑梦青春“2025华亭镇一站式就业服务活动
活动类别:政策咨询(宣传)、职业指导
活动时间:10月24日14:30-15:30
活动地址:嘉行公路3218号
活动简介:为高校毕业生、长期失业青年及其他有求职需求的人员提供岗位信息、求职登记、政策咨询等就业服务。
咨询电话:59975026
徐行镇
徐行镇社区事务受理服务中心就业服务站
活动主题:【15分钟就业服务圈】“乐业上海优+”行动——“职引未来”2025年徐行镇秋季企业招聘洽谈会
活动类别:招聘(面试会)、政策咨询(宣传)、职业指导、代理招聘
活动时间:10月25日08:30-10:30
活动地址:徐行镇新建一路1568号
活动简介:为大中专毕业生等求职人员举办招聘(面试会)并提供就业指导及服务(含就业指导、推送政策及招聘信息、搭建对接通道等)。
咨询电话:59558755、59558021
新成路街道
迎园我嘉·邻里中心就业服务站
活动主题:“乐业上海优+”行动——新成路街道迎园我嘉·邻里中心就业服务活动
活动类别:招聘(面试会)、政策咨询(宣传)
活动时间:10月29日08:30-10:00
活动地址:迎园中路622弄-1号迎园广场
活动简介:提供招聘岗位、政策咨询、职业指导、创业指导等就业服务。
咨询电话:59167990
南翔镇
东社区我嘉·邻里中心就业服务站
活动主题:“乐业上海优+”行动——2025年南翔镇就业指导活动
活动类别:职业指导
活动时间:10月29日13:30-15:30
活动地址:宝翔路160号
活动简介:为求职者提供就业创业方面的指导和分析。
咨询电话:69126883
真新街道
吉镇社区我嘉·邻里中心就业服务站
活动主题:“乐业上海优+”行动——“星期三岗位市集”真新街道一站式就业服务活动
活动类别:职业指导、代理招聘
活动时间:10月29日14:00-16:00
活动地址:吉镇北路99号
活动简介:为有用工需求的企业和求职者提供就业服务。现场提供政策咨询、职业介绍、职业指导、代理招聘等服务。
咨询电话:69106882-801
松江区
小昆山镇小昆山就业服务站
时间:10月23日下午13:30-15:30
地点:小昆山镇文翔路6201号
活动内容:职引未来 —2025 年全国城市联合招聘高校毕业生秋季专场活动小昆山镇线下专场
咨询电话:57761030
佘山镇“就在佘山”云昆社区就业服务站
时间:10月25日上午9:00
地点:天马山学校北侧广场
活动内容:乐业集市日之政策宣传、岗位推荐
咨询电话:57652626