带状疱疹、九价HPV疫苗接种徐汇有优惠!附门诊信息 2025-12-25 来源:徐汇区人民政府
近日,徐汇区在全区范围内,开展针对适龄人群的重组带状疱疹疫苗及九价人乳头瘤病毒疫苗(简称“九价HPV疫苗”)惠民接种活动,为居民健康筑牢屏障。

徐家汇街道社区卫生服务中心预防接种门诊
在徐汇区徐家汇街道社区卫生服务中心预防接种门诊,60岁的陶阿姨经过简短的登记、问询和接种,仅用几分钟就完成了首剂重组带状疱疹疫苗的接种。此前,陶阿姨曾目睹亲人因带状疱疹发作痛苦不堪,一直想接种疫苗预防,但偏高的费用让她迟迟未能下定决心。此次优惠活动能省下一半费用,她便立刻赶来接种。

居民接种重组带状疱疹疫苗
据了解,此次惠民活动基于《“健康中国2030”规划纲要》等政策文件,由相关疫苗企业响应政府号召而开展。重组带状疱疹疫苗首针接种时间需在2025年11月20日至2026年6月30日期间,且在2026年12月31日前,在本区同一接种门诊完成两剂次全程接种的50周岁及以上人群,可享受第2剂次免费政策。九价HPV疫苗也推出了优惠:自活动开始之日起至2026年9月30日前完成首剂接种,并于2027年3月31日前完成全程接种的适龄人群,可享受最后一剂免费。

惠民活动介绍
徐家汇街道社区卫生服务中心预防保健科副科长朱丹红提醒市民:“接种时务必确保身体状态良好,无感冒、发烧等症状;老年人接种带状疱疹疫苗前,需确认慢性病控制稳定。若正处于带状疱疹发作期,不建议接种,需等症状缓解两周后再考虑。疫苗接种时不建议空腹,空腹可能引发低血糖,出现头晕等不良反应,建议大家吃好早饭后或午饭后,在身体健康的状态下预约接种。目前结合流感接种工作,门诊开放时间充足,周一至周日全周无休。”
有意接种的市民,可通过微信公众号“上海健康云”或微信小程序“健康云Pro”的“智慧接种”功能进行预约,也可直接前往徐汇区各社区卫生服务中心和部分民营医院特需预防接种门诊进行线下预约。

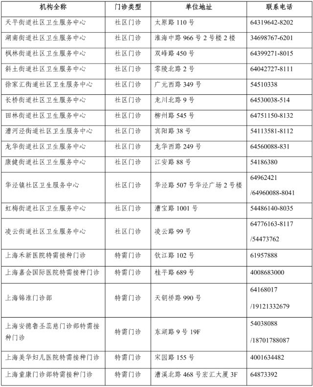
徐汇区惠民活动接种门诊一览表
(来源:上海徐汇官方微信 记者:吴会雄、施昱辰)