杨浦区关于开展2026年度第一批上海市服务业发展引导资金项目申报的通知 2025-12-29 来源:杨浦区人民政府
各相关单位、企业:
为促进服务业高质量发展,根据《上海市服务业发展引导资金使用和管理办法的通知》(沪府规〔2025〕4号)、《上海市服务业发展引导资金项目申报指南(2026-2027年)》(沪发改服务〔2025〕12号)中的有关规定,组织开展2026年度第一批上海市服务业发展引导资金项目申报工作,相关事项通知如下:
一、引导资金重点支持领域
本市引导资金重点支持领域为:
1、支持《上海市促进服务业创新发展若干措施》、上海市服务业发展规划明确的重点领域中的服务业项目。
2、支持促进本市服务业发展的重大战略、重大政策和重大问题研究。
3、支持具有示范带动作用的各类服务业园区建设,对其核心区域发展战略、产业发展、功能定位等规划论证给予资助。
二、申报条件
申报的项目需在支持范围之内,同时项目单位及申报项目还需满足以下条件:
1、项目单位须是依法设立的法人、非法人组织,具有合理的经济规模,信用记录良好,无违法违规行为,持有法人一证通(需具有电子签章功能,关于法人一证通事项说明详见附件3)。
2、项目单位2025年度净资产必须为正。
3、项目总投资应为500万元(含)以上(项目总投资是指经评审小组委托的中介机构核定后的项目投资额)。
4、申报项目原则上应是2025年4月1日至2026年3月31日开工建设的在建项目。
5、项目单位有引导资金支持但尚未验收的项目,需待项目通过验收后再申报新的项目。项目单位存在验收不通过的项目,自项目核销之日起3年内不得申报新的项目。
6、项目单位可申报多个项目,但每个项目单位每年度最多只能有一个项目获得资金支持。
7、以下项目不予受理:一是规划合同签订日期早于申报日期1年以上的规划类项目;属于城市规划、土地规划、环境评价和设计方案等规划类项目。二是其他不符合支持范围和条件的项目等。
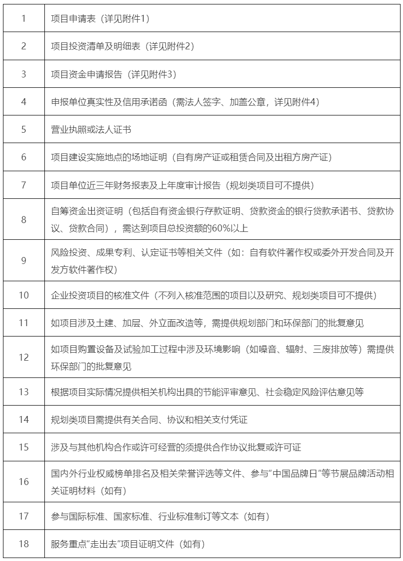
三、申报资料要求
项目单位需提交以下材料:

四、申报程序
1、专家辅导会。计划于2026年1月中旬,通过腾讯会议,组织有关专家向申报企业免费宣讲本年度服务业引导资金项目的政策要求、申报流程、申报关注点以及网络解答企业申报中的各类有关问题,具体将另行通知。
2、通过邮箱提交申请材料。请符合条件且有意申报的企业于2026年2月28日前将引导资金项目申请表及其它申请材料通过邮箱ypfwyxmk@126.com以PDF格式进行提交。
3、网上平台填报,完成系统申报。网上平台填报时间为2026年3月9日—3月11日17点前,请符合条件的申报企业通过法人一证通在线登录一网通办门户网站http://www.shanghai.gov.cn搜索“杨浦区服务业发展引导资金申报”,(直接通道:https://zwdt.sh.gov.cn/govPortals/bsfw/item/c8b3b927-a1ce-4b0e-9979-59e3d972272d),选择税收征管关系所在区(杨浦区)服务业发展引导资金申报事项,网上填写引导资金项目申请表,按要求上传相关附件资料(上传的附件须为PDF格式,请单个文件不超过50M,可上传多个文件),系统自动生成申报书后加盖电子签章,完成系统申报。具体操作见《服务业发展引导资金项目单位申报操作手册》(附件6)。
4、区级评审。计划于2026年3月中旬,组织开展区级专家评审会,具体时间另行通知。
联系人:蔡老师、董老师联系电话:25033519
QQ群:274105137(申请备注:2026年服务业引导资金项目申报+企业名称)