长宁:家门口看专家!2月门诊安排来了 2026-02-02 来源:长宁区人民政府
如今在长宁,走进家门口的社区卫生服务中心,就能享受到二三级医院的优质医疗资源已是常态。“宁宁”整理了全区10家社区卫生服务中心2月专家门诊表,方便居民的就诊需求→
新华街道社区卫生服务中心

江苏街道社区卫生服务中心

提醒:全专门诊需提前与全科医生预约
方式一:中心微信公众号首页预约
方式二:热线电话4008202012
华阳街道社区卫生服务中心

周家桥街道社区卫生服务中心

备注:以上专家门诊可以通过中心对接医生预约,也可以通过家庭医生预约。
天山路街道社区卫生服务中心

预约方式
现场预约:中心二楼一站式门诊服务中心
电话预约:62749020转211
仙霞街道社区卫生服务中心

虹桥街道社区卫生服务中心

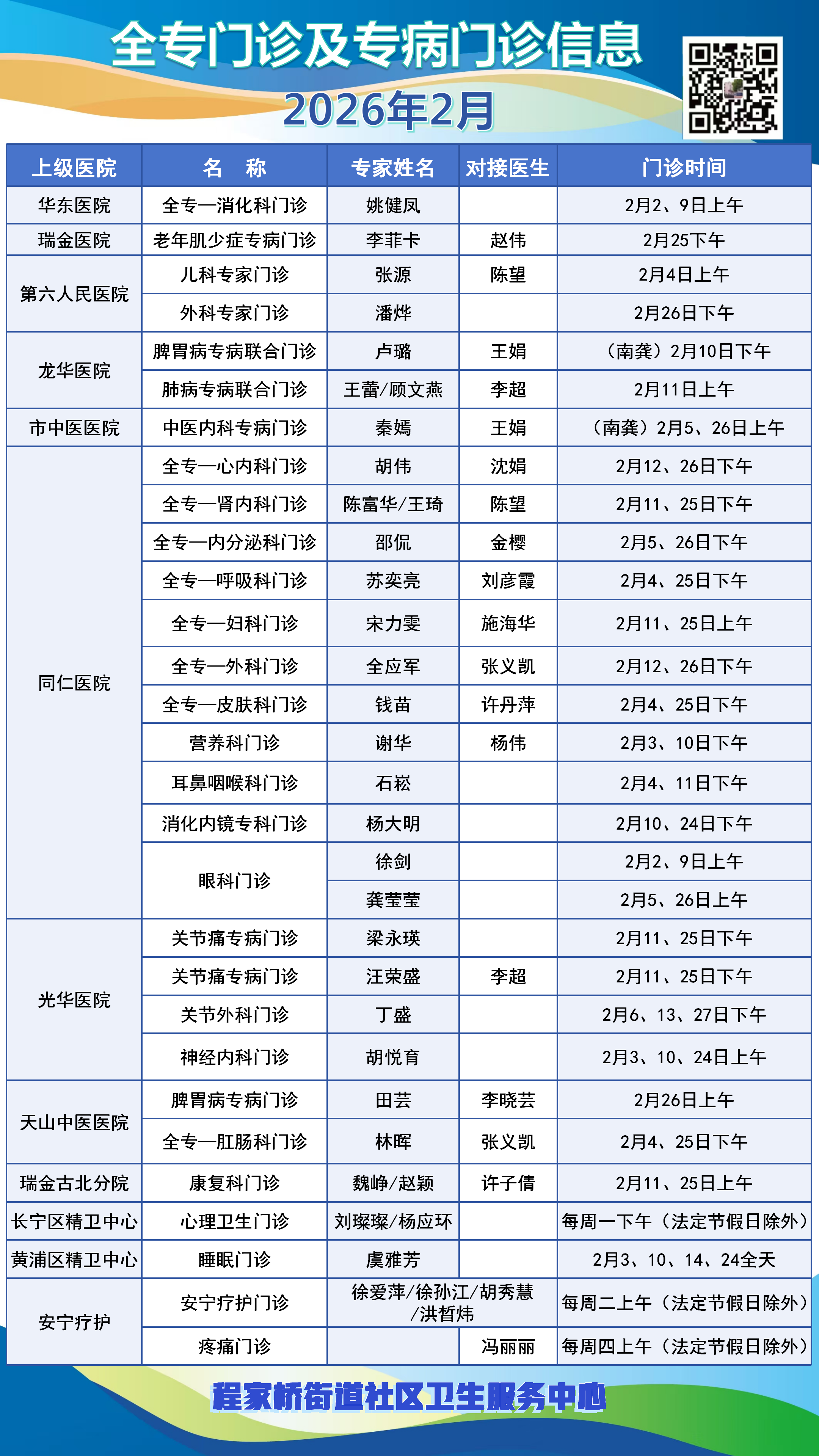
程家桥街道社区卫生服务中心

北新泾街道社区卫生服务中心

新泾镇社区卫生服务中心

分享: