年味天花板?金山57项春节活动够你玩到开工 2026-02-11 来源:金山区人民政府
字号:

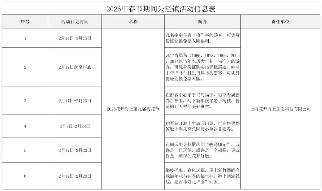
  春节期间,金山以“马跃金山·年味满格”为核心主题,开展“古镇过大年”——“我们的节日·春节”系列活动,将串联上海乐高乐园、枫泾古镇、花开海上生态园、漕泾水窠景区、廊下明月山塘、山阳田园、金山嘴渔村等多个核心文旅地标。同时,将在各大古镇推出57项特色活动,精心打造系列贺新春、过大年主题活动,诚邀市民游客走进金山的古镇烟火气,共赴一场年味十足的新春之约。

各镇活动安排表

14.jpg15.jpg16.jpg17.jpg18.jpg19.jpg

分享: