奉贤区预防接种门诊信息更新啦! 2026-03-20 来源:奉贤区人民政府
字号:

  为进一步强化奉贤区预防接种服务质量和管理水平,根据《上海市预防接种门诊设置要求(2026年版)》要求,结合奉贤区实际,现将奉贤区预防接种门诊设置进行如下调整:

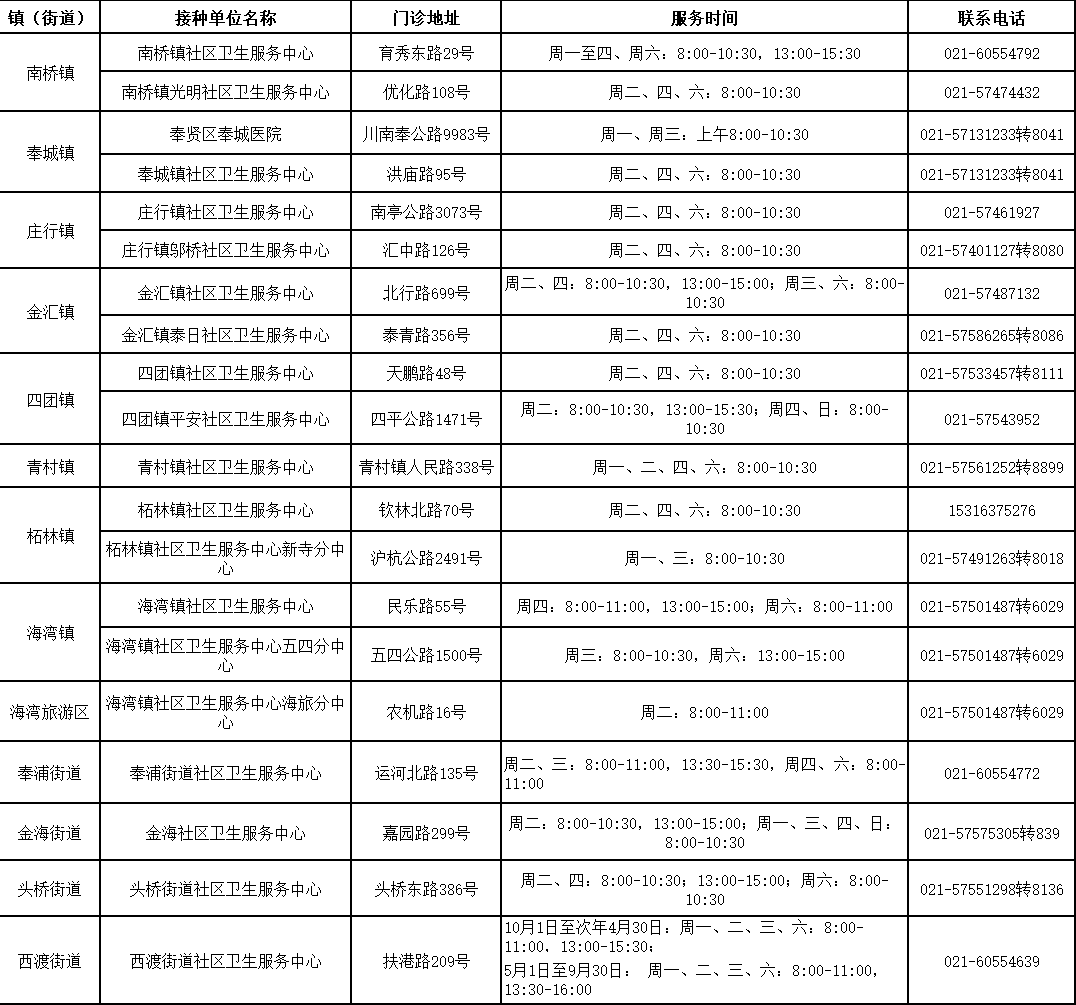
奉贤区各社区卫生服务中心预防接种门诊信息

1.png

奉贤区二级及以上医疗机构接种门诊信息

2.png

奉贤区犬伤处置门诊信息

3.png

奉贤区卡介苗接种门诊信息

4.png

奉贤区医院产科接种室信息

5.png

  如接种门诊信息有变更,请以接种门诊实际公示信息为准。

分享: