老年人免费体检开始啦!杨浦有哪些点位?如何预约?这份指南快收好 2026-04-02 来源:杨浦区人民政府
老年朋友注意啦!上海65岁及以上常住居民免费健康体检已开始!
体检项目包括哪些?杨浦哪些地方可进行免费体检?如何预约?这份指南快收好↓

按照国家基本公共卫生服务项目要求,为全方位提升老年人群的健康水平,更有效地做好老年人健康管理,全市246家社区卫生服务中心为辖区内65岁及以上常住居民,每年提供1次免费的健康管理服务。
体检内容涵盖生活方式和健康状况评估、体格检查、辅助检查和健康指导等,为每位老年居民提供专业的健康关怀和健康指导。
1、体检对象
本市65岁及以上常住居民
2、体检项目
体格检查、血压、视力检查、空腹抽血(血常规、肝功能、肾功能、血脂、血糖等)、尿常规、腹部B超(肝胆胰脾)、心电图、胸部数字化X线摄影(DR)正位检查等。根据健康体检结果进行相应健康指导。

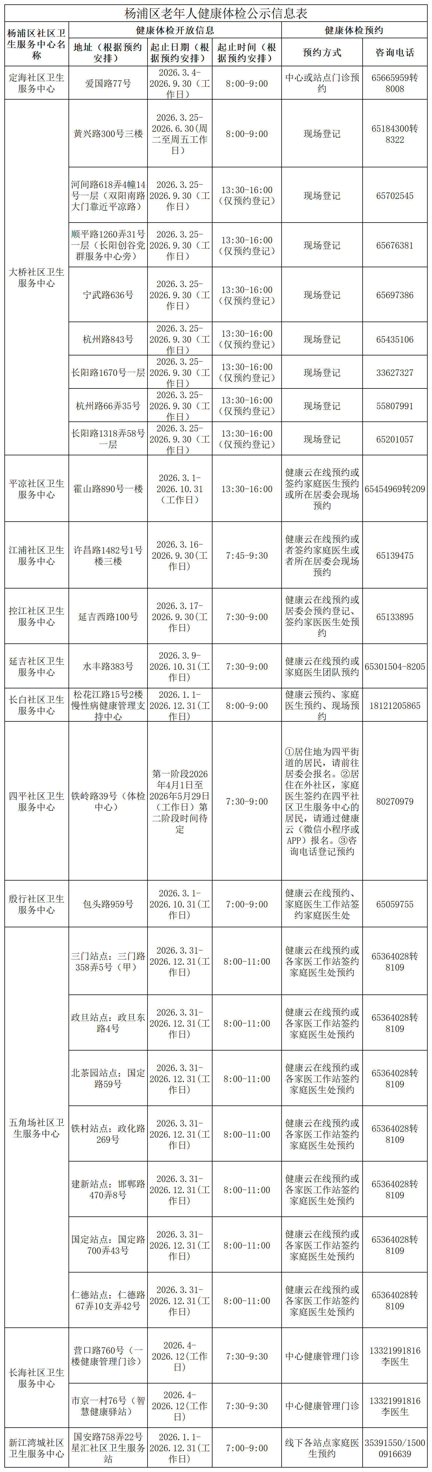
杨浦区老年人健康体检公示信息表

预约方式
市民现可通过“健康云”APP“老年人健康体检”专区查询在【首页】找到【快速约】点击【健康福利领用】进入点击【立即领取】即可就近预约社区卫生服务中心体检服务↓↓↓

或是扫描下方二维码就近预约体检服务↓↓↓

同时也可通过以上公示信息表联系方式进行咨询与预约
分享: