上海市人民政府关于商务领域行政处罚职责继续由市场监管部门集中行使的决定
上海市人民政府关于商务领域行政处罚职责继续由市场监管部门集中行使的决定
沪府发〔2025〕11号
各区人民政府,市政府各委、办、局:
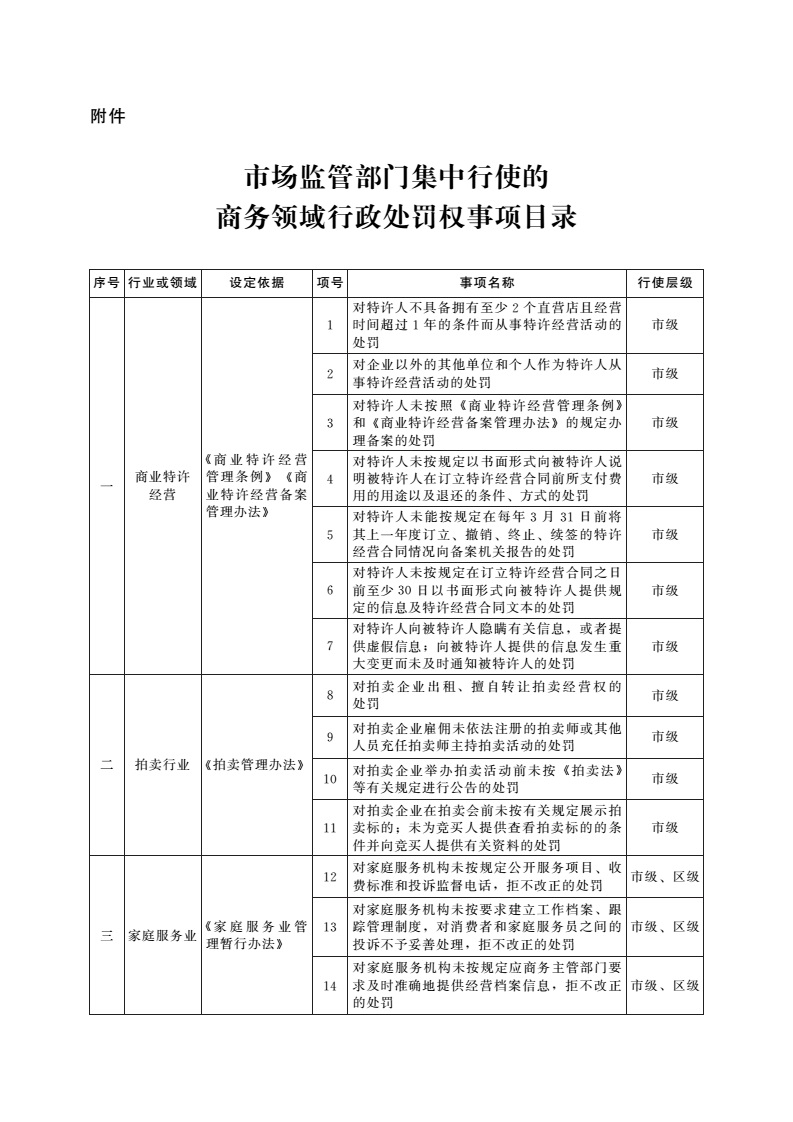
为深化本市综合行政执法改革,按照《中华人民共和国行政处罚法》《国务院关于进一步推进相对集中行政处罚权工作的决定》等的相关规定,根据“减少层次、整合队伍、提高效率”的原则,市政府决定,继续由市场监管部门承担商务领域行政处罚权以及与之相关的行政检查权、行政强制权职责,商务部门继续承担商务领域的规划编制、政策制定、宣传培训、日常监督等职责,并公布《市场监管部门集中行使的商务领域行政处罚权事项目录》(以下简称《事项目录》)。
各区政府、市政府相关部门要加强协作、互相配合,高效完成新增集中行使事项的交接工作。市司法局要指导做好相关移交和衔接工作。市场监管、商务等部门要共享监管执法信息,按照各自职责做好相关工作。商务部门要加强对市场监管部门的业务指导,及时明确执法标准和口径。
今后,由市商务部门会同市市场监管部门依照法律法规规章变化对《事项目录》进行动态调整,市政府不再另行规定。《上海市人民政府关于将本市商务领域行政处罚职责由市场监管部门集中行使的决定》(沪府规〔2020〕34号)同时废止。
附件:市场监管部门集中行使的商务领域行政处罚权事项目录
上海市人民政府
2025年11月25日











分享: