上海市人民政府办公厅转发市住房保障房屋管理局等五部门关于加强本市老旧住房安全隐患处置工作实施意见的通知
沪府办发〔2014〕52号
各区、县人民政府,市政府各委、办、局:
市住房保障房屋管理局、市建设管理委、市交通委、市规划国土资源局、市财政局《关于加强本市老旧住房安全隐患处置工作的实施意见》已经市政府同意,现转发给你们,请认真按照执行。
上海市人民政府办公厅
2014年9月26日
关于加强本市老旧住房安全隐患处置工作的实施意见
老旧住房的安全关系到人民群众的生命、财产安全,是城市公共安全和运行安全的重要内容。为搞好本市老旧住房安全管理,坚决防止房屋安全恶性事故发生,现就加强本市老旧住房安全隐患处置工作提出如下实施意见:
一、明确总体要求、工作目标
(一)总体要求
按照《城市危险房屋管理规定》(建设部令第4号)、《住房城乡建设部关于组织开展全国老楼危楼安全排查工作的通知》(建办电〔2014〕7号)等规定,根据本市老旧住房安全排查情况,以“分清原因、分类指导、属地解决、确保安全”为原则,采取切实有力处置措施,排除本市老旧住房安全隐患,杜绝房屋安全恶性事故,保护人民群众生命、财产安全,维护社会和谐稳定。
(二)工作目标
1.在已对本市老旧住房开展安全排查的基础上,2014年年底前,全面实施对排查发现的危险房屋的处置整改。同时,启动对严重损坏房屋的检测和处置实施方案的制定等工作。
2.2015年年底前,全面实施对排查发现的严重损坏房屋的处置整改,力争2016年年底前完成。
3.“十三五”期间,全面完成对排查发现的一般损坏房屋的处置整改。
二、加强工作协调,实施分类指导
(一)成立市老旧住房安全隐患处置工作小组(以下简称市“工作小组”),成员单位包括市住房保障房屋管理局、市建设管理委、市交通委、市规划国土资源局、市财政局以及各区县政府。市工作小组负责本市老旧住房安全隐患处置工作的相关政策制定、部门间综合协调、处置责任落实、处置整改方案认定、重大项目或事项会商以及监督考核等工作。市工作小组下设办公室,设在市住房保障房屋管理局,各成员单位派员参加,具体负责工作的协调推进和对口指导。
(二)本市老旧住房安全隐患处置整改坚持“属地管理”的原则,由区县政府负责。各区县政府要统一思想、提高认识,从确保人民群众生命财产安全和保持社会稳定的高度,切实做好老旧住房的安全隐患处置整改工作,并参照市工作小组建立相应的工作制度,明确具体责任部门和机构,落实整改处置相关资金。
(三)在明确属地责任的前提下,市相关职能部门在市工作小组的综合协调下,对区县相关对口部门进行分类指导。
1.对房屋年久失修、自然老化、接近或超过使用年限等原因引起损坏的房屋,由市住房保障房屋管理局牵头指导进行后续处置和整改。
2.对由于周边地铁、道路等基础设施建设引起损坏的房屋,由市交通委牵头,指导各区县明确侵权责任人、落实整改资金并进行后续处置。
3.对由于其他建设工程建设引起损坏的房屋,由市建设管理委牵头,指导各区县明确侵权责任人、落实整改资金并进行后续处置。
4.对由于房屋施工质量等原因引起损坏的房屋,由市建设管理委牵头,指导各区县明确侵权责任人、落实整改资金并进行后续处置。
5.对疑难房屋或存在责任交叉不清的危险老旧房屋,由市工作小组会商并确定牵头指导部门进行后续处置和整改。
6.对原已明确责任单位或已开始进行处置整改的项目,按照原分工和责任,继续落实推进。
三、落实属地责任,确保房屋安全
(一)开展房屋安全检测鉴定。各区县政府要对此次排查中存在危险隐患的老旧住房,根据专业检测单位的评估意见,督促房屋产权人(或委托管理人)或使用人委托专业单位进行房屋安全检测,对经检测结论为危房(局部危房)的,由检测单位报请市住房保障房屋管理局组织市房屋检测技术委员会专家进行技术审定。
(二)坚持分级处置。各区县政府要根据房屋安全检测鉴定结果及治理的技术建议,及时进行处置。
1.对危险房屋,落实责任单位采取果断措施,逐一制定处置方案,明确处置整改责任和时限,并向市工作小组报备;
2.对严重损坏房屋,落实责任单位加强跟踪监测并分析原因,逐一制定整改方案,明确整改责任和时限,并向市工作小组报备;
3.对一般损坏房屋,监督房屋产权人(单位)和使用人负责整改,消除安全隐患。
(三)加强汛期管理和安全巡查工作。各区县政府要落实责任单位,对确定的危险房屋及时制定汛期极端气候条件下人员避险应急预案,落实专人负责,坚决杜绝房屋坍塌、伤人等事故发生。同时,对此次排查中未发现隐患的老旧住房,也要进一步加强巡查,及时发现问题并进行处置。
四、认真分析原因,明确整改责任
按照“谁的房子谁负责、谁造成的原因谁负责”的原则,坚持“区分责任、区分产权、区分危险程度”,根据房屋安全检测鉴定结论,认真分析隐患产生原因,明确相关责任并落实处置资金:
(一)对地铁、市政道路、公共设施以及其他建设工程引起的房屋安全后续整改处置费用,由侵权人或责任人负责。
(二)对经鉴定认定为由原施工质量问题引起的房屋安全后续整改处置费用,由原建设、施工单位负责。
(三)对因单位、居民违法建设引起的房屋安全后续整改处置费用,由违法人承担后续处置费用。
(四)对因自身老化、年久失修等原因引起的后续整改处置费用,由房屋业主承担后续处置费用。
(五)对责任人不明确或无力承担,建设、施工等单位无法追溯的,经市工作小组研究会商后,明确后续处置方案。
五、强化源头治理,形成长效机制
(一)研究防止新矛盾产生的机制。要真正落实房屋主体结构安全的终身责任制;对地铁、道路及大型建筑和基础设施等项目在工程建设前要加强评估,完善建设方案的审核制度,并预先采取防范和处置措施,避免对周边房屋安全产生影响;对可能影响周边房屋安全的建设工作,建设主管部门对此类建设工程的施工组织方案等要加强评审和监督检查,如发现公职人员失职,要加大问责力度。
(二)形成专业监督、社会监督和群众监督相结合的长效机制。要继续发挥各级政府部门对老旧住房安全隐患处置工作的主导作用及专业检测鉴定单位的技术支撑作用;研究运用保险手段等,发挥市场作用;通过“12345”、“962121”等热线,第一时间发现和报告老旧住房安全隐患,并及时进行处置。
六、完善保障措施,保证工作落实
(一)完善政策规定。制定本市房屋使用安全的管理规定,要在落实业主主体责任的前提下,进一步明确政府部门管理内容、管理职责、管理制度以及相关罚则。同时,在总结试点经验基础上,对部分没有修缮价值并存在各类安全隐患的老旧住房,在符合城市规划要求和居民达成共识的前提下,结合城市更新问题制定拆除重建实施细则。
(二)加强资金保障。由各区县政府做好老旧住房安全隐患处置的资金保障工作。市级财力对纳入本市旧住房综合改造范围的老旧住房安全隐患处置工程给予适当补助(具体补助办法,由市住房保障房屋管理局、市财政局另行制定)。
(三)建立各类房屋的信息数据库。逐步完善本市各类房屋的信息管理数据库,将此次排查情况及相关技术数据录入,并将原来的相关技术信息档案纳入,通过信息化技术和手段,打破部门、区域间信息壁垒,提高对老旧住房的风险监测和预警技术水平。
(四)加强督导检查。由各区县、各相关单位围绕各自承担的任务,抓好具体落实。市工作小组将组织对处置情况进行督导检查。
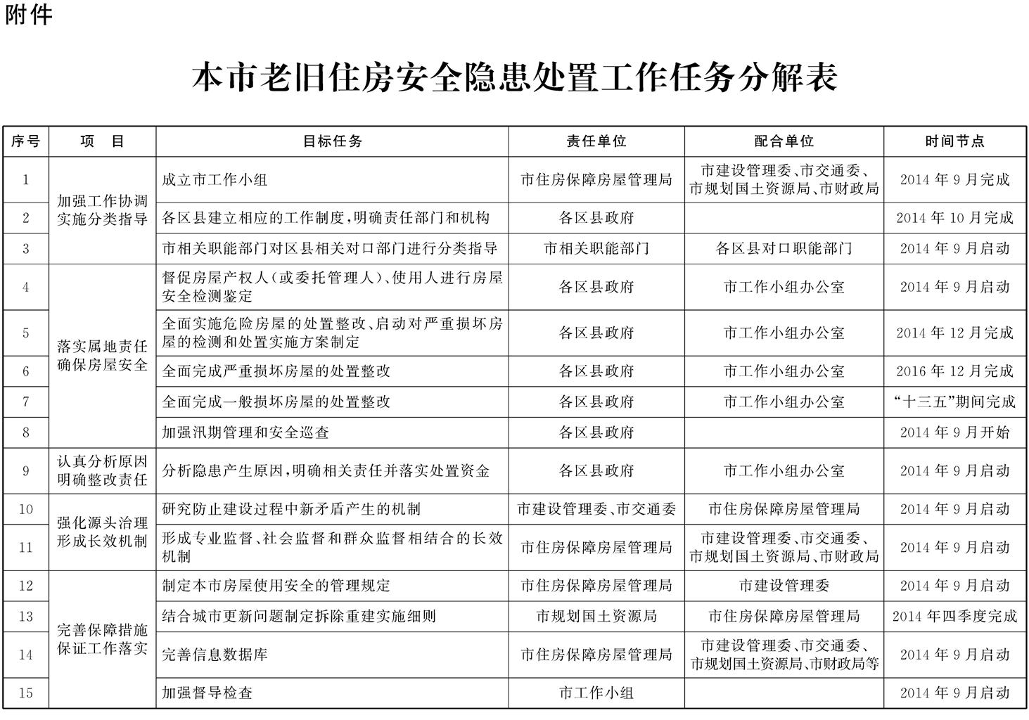
附件:本市老旧住房安全隐患处置工作任务分解表
上海市住房保障和房屋管理局
上海市城乡建设和管理委员会
上海市交通委员会
上海市规划和国土资源管理局
上海市财政局
2014年9月15日
