上海市人民政府贯彻《国务院关于加快发展现代保险服务业的若干意见》的实施意见
沪府发〔2014〕73号
各区、县人民政府,市政府各委、办、局:
《国务院关于加快发展现代保险服务业的若干意见》(国发〔2014〕29号)(以下简称《若干意见》)立足国家治理体系和治理能力现代化,对新时期加快发展现代保险服务业作出了重要战略部署。为贯彻《若干意见》,结合上海实际,现提出如下实施意见:
一、明确指导思想和发展目标
(一)明确指导思想
深刻领会《若干意见》对保险业的历史新定位、发展新要求,以推进上海国际金融中心建设和服务特大城市治理体系现代化为导向,抓住中国(上海)自由贸易试验区(以下简称“自贸试验区”)先行先试契机,加快保险业制度创新和对外开放,优化保险资源配置,细化保险业支持政策,改善保险业发展环境,使保险成为政府改进公共服务和加强社会管理的重要抓手、企业风险管理和经济提质增效升级的基本工具、居民民生保障和财富管理的主要渠道。
(二)确立发展目标
到2020年,基本建成与上海经济社会发展需求相适应的现代保险服务体系,构建国际领先、辐射全国、繁荣高效、功能齐全的保险市场,提升再保险、航运保险、保险资金运用等领域的定价权和话语权,发展成为国际保险中心。上海地区的保险深度(保费收入/国内生产总值)达到6%,保险密度(保费收入/总人口)达到7300元/人。
二、利用自贸试验区先行先试契机,全面推进上海保险业制度创新和对外开放
(三)发展离岸保险市场建立区域性再保险中心
支持中外资再保险机构、自保公司、再保险经纪机构入驻,吸引风险评估、损失理算、法律咨询等专业服务机构聚集,完善再保险产业链。加快筹建保险交易所,推动形成区域性再保险交易、定价中心,配合加强对离岸再保险市场主体承接我国境内业务活动的监管。大力发展跨境人民币再保险。支持保险机构开展全球保单分入业务。鼓励各类保险机构为中国海外企业提供风险保障。推动国际和国内资本利用自贸试验区平台为国内巨灾保险、特殊风险保险提供再保险支持。研究探索符合国际惯例、适应离岸保险业务发展的税收政策和外汇管理政策。建立自贸试验区国际化的保险纠纷解决机制。
(四)推动自贸试验区内保险资金跨境双向投融资试点
配合中国保监会扩大保险资金境外投资范围试点。支持在自贸试验区内设立保险资产管理公司及子公司,设立各类专业保险资产管理机构、保险资金运用中心。支持保险机构利用自贸试验区平台,在政策范围内开展多种形式境外融资。支持保险资金参与自贸试验区内各类国际交易市场。研究依托金融要素市场开展巨灾债券试点。支持保险资产管理机构在自贸试验区内发起设立基金,支持区内基础设施建设。
(五)打造自贸试验区国际保险创新平台
大力发展自贸试验区国际航运、国际贸易等重点产业责任保险、贸易信用保险、融资租赁保险。在自贸试验区创新特殊风险分散机制,开展能源、航空航天等特殊风险业务。支持在自贸试验区试点设立外资专业健康医疗保险机构,探索服务模式和服务产品创新。支持保险机构在自贸试验区设立保险产品研发中心,开展保险产品创新和风险测试。发挥国际保险经纪机构桥梁作用,将国际先进经验和产品技术引入中国市场。
(六)支持在自贸试验区探索保险监管制度创新
配合国家金融管理部门以自贸试验区为平台,开展保险监管制度创新,推动保险监管体系和监管能力现代化建设。推进保险产品管理制度、保险资金跨境投资管理制度、离岸保险监管制度创新。支持保险法人机构属地监管。加强金融监管协调和跨境监管合作,切实防范金融风险,构筑自贸试验区金融安全网。
三、立足上海国际金融、航运中心建设,不断增强上海保险市场的集聚效应和辐射功能
(七)完善现代保险市场体系
积极吸引中外资保险法人机构聚集,支持各类专业性保险公司及保险资产管理公司在沪设立,发挥总部经济优势和辐射效应。优化保险中介市场结构,提升保险中介机构国际化、专业化水平,促进市场繁荣和运行效率提升。结合保险交易市场建设,制定对符合条件的保险经纪公司、保险代理公司等中介机构开展的具有高技术含量的特定业务给予财政扶持的政策。吸引在沪设立保险数据中心、运营中心、研发中心、电销网销中心、后援中心等功能性机构,发展自保公司及专业互助保险组织,促进会计、审计、税务、法律、咨询等金融专业服务机构发展,完善保险业服务链,提升行业核心竞争力。大力发展各类保险社团组织,重点发挥保险社团组织在行业自律、交流培训、标准制定、环境营造等方面的作用,进一步增强市场活力。
(八)加快建设航运保险中心
继续支持保险公司在沪设立航运保险运营中心,积极吸引航运保险经纪、保险公估、海损理算等机构入驻。加强上海航运保险协会建设,研发航运保险协会条款,形成国际航运保险定价中心。研究建立航运保险产品注册制度。结合保险交易市场建设,建立国际航运保险业务操作平台,进一步扩大国际航运保险业务范围,积极研究加强对船舶建造、港口码头、运营责任等相关险种的支持政策,推动货运保险电子发票试点。鼓励航运责任、电商物流等创新业务发展。建立航运保险与航运产业的融合发展机制,推动综合航运金融服务平台建设,加强保险与工商、海关、海事、交港等部门信息共享。支持推动船东互保组织在沪发展。
(九)推动建立保险资金运用中心
制定支持性政策,充分发挥保险公司的机构投资者作用,为上海金融市场长期稳定发展提供有力支持。鼓励保险公司在沪试点设立基金管理公司。推动设立不动产、基础设施、养老等专业保险资产管理机构。支持在沪保险资产管理机构参与沪港通试点。支持保险机构投资、发起资产证券化产品。支持专业保险资产管理公司设立夹层基金、并购基金、不动产基金、养老产业基金、健康产业基金等私募基金。探索发展债券信用保险。
四、强化保险对民生保障的有效支撑,完善多层次社会保障体系
(十)积极发展应对老龄化风险的民生保险
推动个人税收递延型商业养老保险在沪率先试点。尽快开展住房反向抵押养老保险试点。支持保险机构大力拓展企业年金、职业年金等补充养老保险业务。落实企业为职工支付的补充养老保险费和补充医疗保险费有关企业所得税政策。积极发展独生子女家庭保障计划。创建失独老人保险保障模式。探索建立失地农民补充养老保险。加强配套建设,支持保险机构开发提供生活医疗护理的商业性长期护理保险。
(十一)推动商业养老和健康保险服务转型升级
推动保险公司商业养老和健康保险业务发展,鼓励开发个人储蓄性养老保险、失能收入损失保险和各类医疗、疾病保险产品,探索开发针对药品、医疗器械、特需医疗和检查检验服务的健康保险产品,支持开发中医药养生保健、治未病保险产品。鼓励有条件的企业建立商业养老健康保障计划。支持保险公司提供疾病预防、健康维护、慢性病管理等健康管理服务。支持保险机构参与养老和健康服务产业链整合,探索运用股权投资、战略合作等方式,投资养老服务产业、设立医疗机构、参与公立医院改制。支持搭建保险机构和医疗机构对接服务平台,鼓励保险公司开发各类健康保险服务产品,促进上海国际医学园区、上海新虹桥国际医学中心和上海市质子重离子医院等高端医疗与社会办医发展。
(十二)鼓励政府购买养老、医疗等保险经办服务
鼓励市区相关部门结合实际,向保险公司购买经办服务。积极推进商业保险机构承办大病保险工作,城镇居民大病先从个人负担较重的疾病病种起步,新农合大病在市级统筹和原有大病减负基础上,探索管理型医疗,推动大病保险从理赔型向管理型转变。支持保险机构参与基本医疗保险经办。强化商业保险机构对医疗机构医疗费用的监督控制和评价,增强医保基金使用的科学性和合理性。探索开展医保个人账户资金购买商业健康保险试点。
五、加强保险在特大城市治理中的高效运用,创新社会管理机制
(十三)运用责任保险促进社会管理模式转变
建立政府引导、市场运作、立法保障的责任保险发展模式,利用保险经济杠杆化解民事责任纠纷,加快转变政府职能。在涉及公众利益的环境污染、食品安全、医疗责任、医疗意外、校园安全、实习安全领域,探索开展强制责任保险试点。加快发展危险化学品安全生产责任保险、养老机构责任保险、居家护理责任保险、火灾高危单位责任保险、建设工程质量潜在缺陷保险、地下空间综合责任保险,进一步扩大保障范围、提高保险责任。支持开展电梯综合责任保险、医师执业保险、实习安全保险等试点。在大宗交易市场以及单用途预付卡等领域,支持开展履约保证保险。
(十四)构建防灾防损体系增强城市抵御风险能力
将保险全过程风险管理技术纳入火灾、积涝、台风、雷电等灾害防范救助体系,完善防灾规范和防灾标准,提升城市灾害事件管理能力。建设灾害风险数据平台。发挥保险费率杠杆机制的激励约束作用,提高企业和居民防灾意识和防灾水平,积极发展企业财产保险、工程保险、机动车辆保险、家庭财产保险、意外伤害保险,运用市场手段加强风险管理。支持防汛墙、海塘等防汛设施综合保险试点,探索对台风、暴雨、高潮、洪水、积涝等灾害的有效保障模式,逐步形成财政支持下的多层次巨灾风险分散机制。
(十五)深化农险创新保障都市型农业发展
进一步研究新一轮农业保险财政扶持政策。鼓励各区县按照产业发展规划,发展特色农产品保险,丰富市民“菜篮子”、“米袋子”。继续完善保淡绿叶菜价格保险,推进蔬菜气象指数保险试点工作,稳步扩大“保价格、保收入”的农业保险品种和范围。建立农业保险参与病死猪无害化处理的工作机制,保障猪肉市场供应安全。继续发展农民专业合作社等新型农业经营主体小额信贷保证保险。加强勘查无人机、电子追溯、气象预警等新技术在农业保险领域的运用,丰富农业保险风险管理工具。进一步加强基层农业保险服务体系建设。继续落实并不断完善财政支持下的农业大灾风险分散机制政策。
六、围绕创新驱动转型发展战略,充分发挥保险对经济提质增效升级的引擎作用
(十六)支持保险资金深度参与上海城市建设
鼓励保险资金利用债权投资计划、股权投资计划等方式支持重大基础设施、棚户区改造、保障性安居工程、智慧城市建设等民生工程和重大工程。完善政策配套,制定保险资金运用的增信、财政支持措施。
(十七)加大保险对科技创新的支持力度
支持保险资金以股权、债权、基金、资产支持计划等形式,为本市科技型企业、小微企业和战略新兴产业的发展提供资金支持。支持保险资金投资创业投资基金创新试点。研究建立科技保险保费补贴机制,鼓励和支持保险公司和保险中介研发适合科技企业需求的创新保险产品,鼓励和支持科技企业投保各类科技保险,开展首台(套)重大技术装备质量保证保险和产品责任保险试点。扩大科技型中小企业贷款履约保证保险覆盖面,探索科技企业联合投保模式,优化风险定价和损失分摊机制。鼓励发展小微企业信用保险和保证保险,为小微企业提供综合金融服务。
(十八)强化保险与文化产业的合作联动
支持保险机构通过投资企业股权、债权、基金、资产支持计划等形式,为文化企业提供资金支持。支持保险资金投资文化产业投资基金。大力发展艺术品、影视、动漫、游戏、演艺以及相关版权、品牌、商标等文化产业保险。推动发展文化企业贷款履约保证保险,发挥出口信用保险对文化企业“走出去”的支持作用。探索研究制定对文化企业保险的保费补贴政策。
(十九)发挥保险对贸易转型升级的保障功能
支持设立信用保险公司。鼓励保险机构为对外贸易提供投资、营运、劳动用工等方面的一揽子保险服务。扩大短期出口信用保险规模和覆盖面,发展中长期出口信用保险、海外投资保险、海外租赁保险等业务,支持本市成套设备生产和高新技术服务企业“走出去”。发展进口贸易信用保险,改善进口企业贸易条件。推动国内贸易、电子商务等信用保险发展。
(二十)增强保险对新经济、新业态的培育作用
支持保险资金参与本市国有企业混合所有制改革。支持保险公司与小额贷款公司、融资性担保公司、商业保理公司等新型金融机构及有关互联网企业开展多种形式的业务合作和业务创新。大力发展互联网保险,支持保险公司积极运用网络、云计算、大数据、移动互联网等新技术促进保险业销售渠道和服务模式创新。鼓励发展体育产业保险、会展责任保险、知识产权保险等新兴保险业务。鼓励保险机构开发各类个人消费信贷保证保险,推动本市消费结构升级。
七、完善基础设施和支持政策,营造现代保险服务业发展的良好环境
(二十一)建立支持保险业发展的工作机制
建立由市领导牵头、各相关部门参与的联席会议,统一制定本市加快现代保险服务业发展的政策措施,协调解决相关事项。联席会议办公室设在市金融办,承担日常工作。各区县、各有关部门要结合自身职责和工作实际,在加快现代保险服务业发展方面发挥积极作用。
(二十二)推进本市保险业信用环境建设
建立健全本市信用信息体系,加强本市公共信用信息与保险信用信息的共享互通与联动合作,强化保险业守信激励和失信惩戒机制。优化使用环境,便利市场参与者依法依规查询相关信用信息。支持中国保险信息技术管理有限责任公司等保险数据管理机构在沪发展。加强本市机动车辆联合信息平台与相关部门信息系统、市公共信用信息服务平台等系统的数据交换,发挥保险大数据在城市交通管理、二手车市场建设、税收征缴中的作用。鼓励商业保险机构参与人口健康数据应用业务平台建设,推动本市养老、医疗信息与人身保险综合信息平台数据交换,提升居民健康、养老保障的精细化管理水平。
(二十三)加强保险业法治环境建设
配合国家有关部门,促进保险行业法律法规和规章制度体系不断完善。支持以司法改革试点为契机,进一步优化司法环境,健全上海金融检察、审判专业化机构组织体系。配合保险监管部门加大保险监管力度,监督保险机构全面履行对保险消费者的各项义务,严肃查处各类损害保险消费者合法权益的行为。探索建立保险消费纠纷多元化解决机制,推动设立第三方保险纠纷调解中心,建立健全保险纠纷诉讼、仲裁与调解对接机制。
(二十四)加快建设保险人才资源高地
加强国际保险人才开发,引进海外高层次保险人才。促进高等院校加强保险等相关学科专业建设,重点支持复合型保险专业人才培养。引进推广国际保险职业资格能力认证项目,健全保险从业人员职业技能培训体系。优化保险人才政策环境,提供人才引进便利、生活保障和创业就业等支持。
(二十五)加强保险投资兴办养老产业的用地保障
鼓励符合条件的保险机构投资兴办养老产业。各级政府将保险机构等投资兴办的养老服务设施建设用地纳入土地利用总体规划和土地利用年度计划,合理安排用地。对营利性养老机构建设用地,按照国家对经营性用地依法办理有偿用地手续的规定,优先保障新增供应,并鼓励利用存量自有土地或集体建设用地。对符合土地协议出让规定的,可采用协议出让方式供地。加强对养老服务设施用地监管,严禁改变土地用途。
(二十六)鼓励政府以多种方式购买保险服务
鼓励市、区县相关部门结合实际,积极探索运用保险的风险管理功能及保险机构的网络、专业技术等优势,通过运用市场化机制,降低公共服务运行成本。结合保险交易市场建设,完善各级财政出资购买保险、市政工程建设所需保险、市属国有企事业单位所需保险等的集中采购平台,提高相关业务开展的规范化、透明化水平。
(二十七)提升全社会保险意识
支持本市新闻媒体开办专门的保险频道或栏目,更好发挥宣传和引导作用。加强中小学、职业院校学生保险意识教育,推动保险知识进校园。弘扬保险文化,宣传保险核心价值理念,推动保险意识深入人民群众。依托党校、干部在线学习城等平台,开设专题保险课程。在全社会形成学保险、懂保险、用保险的氛围。
(二十八)切实防范化解保险业风险
支持配合国家金融管理部门依法履行监管职责,切实承担地方政府监管责任,维护保险业安全运行和社会稳定。健全保险业风险舆情监测网络,构建案件风险防控长效机制和欺诈风险防范联动机制,严厉打击保险领域的非法集资、洗钱、欺诈等违法犯罪行为,逐步建立公安部门与保险监管部门全方位打击保险领域违法犯罪活动合作机制。
各区县、各有关部门要把发展现代保险服务业作为推进经济转型、转变政府职能、带动扩大就业、完善社会治理、保障改善民生的重要抓手,加强沟通协调,形成工作合力。有关部门要根据本实施意见和本市加快发展现代保险服务业重点工作分工表的要求,做好工作,促进本市现代保险服务业有序健康发展。
本实施意见自2014年12月1日起实施,有效期至2019年11月30日。
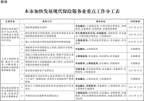
附件:本市加快发展现代保险服务业重点工作分工表
2014年11月21日



