2015年本市推进高污染车辆环保治理工作方案
为进一步贯彻落实国务院印发的《大气污染防治行动计划》、市政府印发的《上海市清洁空气行动计划(2013-2017)》、市政府办公厅印发的《关于进一步加强黄标车和老旧车辆环保治理的实施方案》(沪府办发〔2014〕23号),制订本方案。
一、工作目标
通过强化环保管理措施,全面淘汰本市在册黄标车,基本淘汰国Ⅰ标准汽油车,大力推进其他老旧车辆淘汰。
二、具体措施
(一)扩大高污染车辆限行范围
根据本市机动车污染物排放状况,现阶段,本市高污染车辆是指黄标车、国Ⅰ标准汽油车和国Ⅱ标准汽油车。
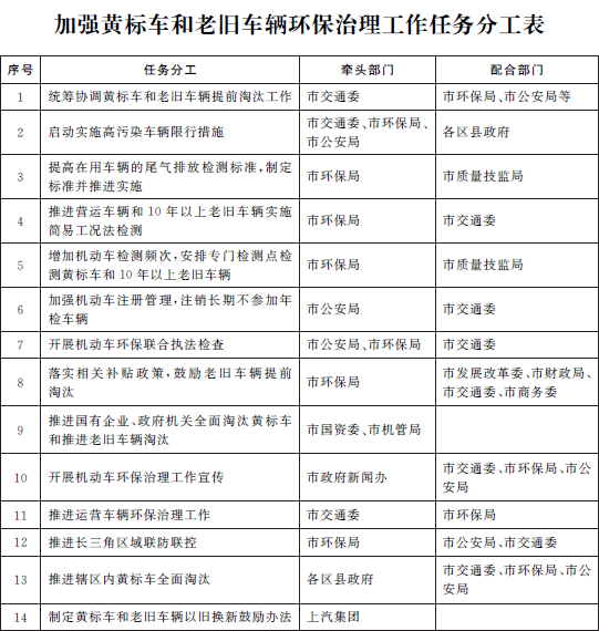
1.实施全市范围内全面限行黄标车。进一步加大黄标车限行力度,扩大黄标车限行范围,从2015年10月1日起,在全市辖区内的所有道路全天24小时禁止无国家绿色环保检验合格标志的车辆行驶。
2.实施S20外环高速限行2005年前注册的国Ⅱ标准汽油车。分步实施国Ⅱ标准汽油车限行措施,从2016年1月1日起,在本市S20外环高速范围内全天24小时禁止初次登记日期在2005年1月1日前的国Ⅱ标准汽油车通行。
(二)严格实施机动车环保年审要求
1.提高环保检测标准。根据沪府办发〔2014〕23号文要求,推进简易工况法进行机动车尾气排放检测,对运营车辆和注册时间已满10年的老旧车辆全面实行简易工况法尾气排放检测,经检测不达标的车辆,不得发放环保合格标志,不得上路行驶,营运车辆不予发放《道路运输证》。提高在用车辆的尾气排放检测标准,杜绝排放不达标车辆上路行驶。
2.增加机动车环保检测频次。根据环境保护部、发展改革委、公安部、财政部、交通运输部、商务部等部门《关于印发2014年黄标车及老旧车辆淘汰工作实施方案的通知》和《上海市大气污染防治条例》规定,本市黄标车按照车辆注册时间每3个月进行一次尾气排放检测,注册时间已满10年的老旧车辆每6个月进行一次尾气排放检测,尾气排放检测不达标的车辆,不得发放环保合格标志,不得上路行驶。
3.安排专门检测点实施检测。根据全市机动车环保和安全检测站分布情况,在各郊区县分别选择1-2家符合条件的检测站作为黄标车和注册时间已满10年的老旧车辆的专门检测点,对相关车辆严格进行尾气排放和安全检测。
(三)推进在册已灭失车辆的治理
按照商务部、发展改革委、公安部、环境保护部发布的《机动车强制报废标准规定》和本市关于逾期未年检车辆的处置意见,强化对长期不参加机动车定期检验车辆的管理。对安全技术检验有效期满后连续3个检验周期内未取得机动车检验合格标志的车辆,按照程序实施强制报废等措施。
(四)强化运营车辆环保管理
严格《道路运输证》申领条件和运营车辆年审要求,进一步提高运营车辆的环保准入门槛。通过规范货运车辆使用性质,加强行业监管,促进货运企业淘汰高污染车辆。
(五)强化环保联合执法检查和社会宣传
严格实施《上海市大气污染防治条例》和市政府关于高污染车辆限行的有关规定,加强机动车尾气排放执法检查。完善环保、公安交警、交通联合执法机制,在全市范围内积极开展环保联合执法,严肃查处高污染车辆违规闯禁行区和机动车尾气超标排放行为。积极开展政策解读和执法宣传,引导高污染车辆淘汰。
(六)落实区县高污染车辆环保治理工作责任
各区县要结合辖区内黄标车和老旧车辆的实际情况,制定工作方案、层层分解落实责任,推进辖区内黄标车全面淘汰。落实区县属地管理责任,将高污染车辆淘汰作为区县清洁空气行动计划实施情况年度考核和节能减排工作推进情况年度考核的要求,督促各区县采取有力工作措施,加快推进辖区内黄标车和老旧车辆淘汰。
(七)推动长三角区域联防联控
1.推动长三角区域实施黄标车限行。依托长三角区域大气污染联防联控工作机制,积极协调推进长三角区域实施统一的机动车环保管理要求,推进在全区域内启动高污染车辆限行措施,合力治理高污染车辆。
2.实施机动车环保数据共享。推进长三角区域内机动车环保数据的互通共享,形成区域内统一的数据平台,支撑异地开展机动车环保治理。
三、配套政策
(一)继续实施老旧车辆提前淘汰补贴
根据沪府办发〔2014〕23号文要求,对2015年提前淘汰、符合要求的老旧车辆,继续给予相应的提前淘汰补贴。
(二)推动本市汽车制造企业制定以旧换新鼓励办法
积极引进市场手段,引导黄标车和老旧车辆淘汰更新。引导本市汽车制造企业制定专项鼓励办法,对淘汰黄标车和老旧车辆后购买该企业新车的车主给予补贴,推进高污染车辆提前淘汰更新。具体补贴车型、标准和办理流程,根据有关企业制定的鼓励办法实施。
四、保障机制
(一)固化市级推进机制
继续实行由市交通委牵头,市环保局、市公安局(交警总队)、市商务委、市发展改革委、市财政局等部门协同的工作机制,发挥市级黄标车和老旧车辆环保治理工作协调小组的推进作用及其办公室的协调职能,合力推动工作开展。
(二)建立市与区县联动工作机制
积极推动各区县建立区县级工作推进机制,推进区县开展高污染车辆淘汰工作。加强市、区县两级政府部门间的协调沟通,定期召开会议,协调推进高污染车辆的治理。
(三)建立长三角区域协同监管工作机制
依托长三角区域大气污染联防联控工作机制,协调建立长三角区域黄标车异地协同监管的工作机制,定期沟通工作进展,推进区域内机动车环保信息的共享,研究落实区域共同监管的措施。
附件:加强黄标车和老旧车辆环保治理工作任务分工表
上海市交通委员会
上海市环境保护局
上海市公安局
2015年3月20日
附件
