沪府办〔2018〕20号
上海市人民政府办公厅转发市发展改革委等四部门关于建立健全本市生活垃圾可回收物回收体系实施意见的通知
各区人民政府,市政府有关委、办、局:
市发展改革委、市绿化市容局、市商务委、市财政局《关于建立健全本市生活垃圾可回收物回收体系的实施意见》已经市政府同意,现转发给你们,请认真按照执行。
上海市人民政府办公厅
2018年3月21日
关于建立健全本市生活垃圾可回收物回收体系的实施意见
为配合本市生活垃圾全程分类体系建设,建立健全生活垃圾可回收物回收体系,推进再生资源回收与生活垃圾分类收运体系“两网融合”,推动本市生活垃圾可回收物回收增量与垃圾末端处置减量,从而实现资源循环再生利用,现提出建立健全本市生活垃圾可回收物回收体系的实施意见如下。
一、基本原则
进一步深化“两网融合”,按照“以区为主、市场化运作、政府补贴”的原则,建立各区生活垃圾可回收物回收“点站场”体系,鼓励市场化运作模式参与分类回收,财政予以适当补贴,建立健全本市生活垃圾可回收物回收体系。
二、主要目标
到2020年,全市建成“点站场”体系完整、运行顺畅的生活垃圾可回收物回收体系。
三、主要任务
(一)加快建立“点站场”体系
到2020年,各区因地制宜地通过新建或改扩建等方式,在居民区建立生活垃圾可回收物回收服务点,方便居民和单位的交投出售;按照“全覆盖回收服务点”的原则,建设具备分拣、转运功能的可回收物集散场;根据实际情况,以街(镇)为单元,依托现有中转设施或通过空间规划拓展,建设具备中转、分拣、交投功能的生活垃圾可回收物转运站作为体系补充。
(二)重构可回收物回收市场运行体系
各区绿化市容管理部门会同商务主管部门通过比选、招标等多种方式,确定至少1家企业承担本区域内生活垃圾可回收物的回收,协调做好与生活垃圾源头分类的衔接,督促企业做好各环节的数据统计和分品类计量工作,并建立可核实、可追溯数据系统。
(三)各区制定低附加值可回收物补贴办法
各区政府为生活垃圾可回收物补贴的实施主体,对区域内确定的企业在本区内回收利用的生活垃圾可回收物按照回收总量给予补贴,用于市场价格补贴以及对分类、回收、转运、处置等环节投入的支持。补贴标准原则上参照生活垃圾处置费标准,具体标准由各区自行制定,补贴资金由区级财政安排。各区在2018年6月底前出台低附加值可回收物补贴实施细则,进一步明确和细化区相关部门监管职责以及对计量数据、补贴资金、台账制度、考核机制等要求。
四、政策保障
(一)研究市级支持政策
支持各区“点站场”体系建设,对符合条件的转运站和集散场建设,纳入本市循环经济政策予以支持;对各区回收服务点建设,研究制定按照以奖代补方式,予以一次性补贴的政策。
(二)加强监管和考核
1.各区对生活垃圾可回收物转运站和集散场建设和管理承担主体责任。各街道(镇)对辖区内所建生活垃圾可回收物回收服务点承担协调、建设或改扩建、管理的主体责任。
2.各区每年回收的低附加值可回收物,自2018年起至2020年,应逐年不低于各区产生生活垃圾总量的3%、4%、5%。2020年后,市相关部门根据历年考核情况下达后续考核指标。市绿化市容局会同市商务委将定期对各区低附加值生活垃圾可回收物补贴实施情况和目标完成情况开展检查与考核,检查与考核结果纳入各区政府领导班子年度绩效考评范围。
3.市再生资源回收利用行业协会要定期发布生活垃圾可回收物回收市场价格和资源综合利用企业信息,各回收企业要将回收的低附加值生活垃圾可回收物交由正规的资源综合利用企业处置,确保回收资源再利用。鼓励回收企业在第三方交易平台进行公开交易。
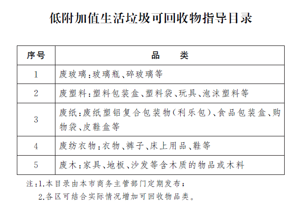
附表:低附加值生活垃圾可回收物指导目录

上海市发展和改革委员会
上海市绿化和市容管理局
上海市商务委员会
上海市财政局
2018年3月7日