关于印发《松江区信息基础设施建设管理办法》的通知
各有关单位:
为进一步规范本区信息基础设施建设和管理工作,我委制定了《松江区信息基础设施建设管理办法》,现予以印发,请遵照执行。
上海市松江区科学技术委员会
2023年9月18日
松江区信息基础设施建设管理办法
第一章 总则
第一条(目的)
根据上海市全面推进城市数字化转型要求,进一步夯实松江城市发展的数字底座,规范本区信息基础设施建设和管理工作,营造有序、共享、融合、安全的信息基础设施建设环境,促进信息基础设施建设健康持续发展,支撑松江新城产业高质量发展、城市高智能运转、人民高品质生活,进一步提升松江城市发展核心竞争力。
第二条(依据)
依据《上海市信息基础设施管理办法》(上海市人民政府令第75号)、《上海市人民政府关于加快推进本市5G网络建设和应用的实施意见》(沪府规〔2019〕27 号)等相关文件的精神,结合本区实际,制定本办法。
第三条(定义)
本办法所称信息基础设施,包括为社会公众提供通信服务、广播电视服务以及数据感知、传输、存储和运算等信息服务的设备、线路以及配套设施。
第四条(范围)
本办法适用于本区行政区域内信息基础设施的规划、建设、维护、保护和监督等活动。法律、法规、规章对于相关信息基础设施管理有特别规定的,从其规定。
第五条(原则)
本办法按照“统一规划、集约建设、资源共享、规范管理、安全可靠”的原则予以实施。
第二章 机构和职责
第六条(管理职责)
区科委(信息委)统筹本区信息基础设施规划制定、建设推进和运营监督等工作。
区发改委、区建设管理委、区交通委、公安分局、区生态环境局、区规划资源局、区住房保障房屋管理局、区绿化市容局、区水务局、区城管执法局、区机管局等部门按照各自职责,做好信息基础设施相关管理工作。
各街镇、经开区协调推进本区域内信息基础设施建设规划、建设、保护等工作。
第七条(主体责任)
信息基础设施运营者承担信息基础设施的建设、维护、保护主体责任,提供符合要求的通信和信息服务。
信息基础设施运营者应当根据经济建设和群众生活需要,逐步建设完善信息基础设施,改善网络条件,提升公共通信和信息服务质量。
第三章 统筹规划
第八条(规划编制)
区科委(信息委)以区总体规划、经济社会发展规划和全市信息基础设施发展规划为依据,制定本区信息基础设施专业规划,涉及国土空间安排的,报批后纳入相关专项规划。
以出让方式提供国有土地使用权的,区规划资源管理部门应当将信息基础设施有关内容纳入规划条件,作为国有土地使用权出让合同的组成部分。
第九条(规划衔接)
新建、改建、扩建建设工程,建设单位应当根据规划条件和相关标准,配套设置机房、基站等信息基础设施,并保障用电等需求。
配套信息基础设施应当与建设工程同步设计、同步施工。施工图审查机构在审查建设工程施工图设计文件时,应当按照法律、法规和强制性标准进行审查,并根据区建设管理委、区科委(信息委)等部门的意见,落实信息基础设施建设的有关要求。建设工程竣工后,建设单位应当按照国家和本市有关标准和要求,对信息基础设施进行验收
配套信息基础设施的相关费用纳入工程概算、预算。
第四章 共建共享
第十条(通信基站建设要求)
坚持通信基站(室外宏基站、室外分布系统和室内分布系统)集约化建设,在技术可行、安全可控的情况下,应当优先共享利用已经建成的信息基础设施;不具备共享条件的,应当按照有关规定进行建设。
鼓励利用道路综合杆、路灯杆、道路指示牌、交通信号灯等城市公共设施设置新形态通信基站,实现资源共享、融合建设。
建站应优先依托建筑物设置,在无建筑物可以依托或建筑物无法依托的情况下,可以落地塔方式设置。城市骨干路网、公共活动中心和历史风貌保护区内设置通信基站的,应注重景观化、隐藏化。
第十一条(站址资源开放)
需要在下列场所设置信息通信机房和基础通信管线、公众移动通信基站等信息基础设施的,信息基础设施运营者应当事先书面告知相关单位,相关单位应当开放其建筑物以及附属设施等资源,并提供必要的便利,但法律法规另有规定的除外:
(一)国家机关、事业单位等公共机构;
(二)车站、机场、港口、公路、道路、铁路、桥梁、隧道、城市轨道交通等交通基础设施;
(三)利用国有资产举办的医院、展馆、旅游景区、园林、公共绿地等公共场所;
(四)公租房、人才公寓等建筑。
除法律法规另有规定外,党政机关、事业单位、国有企业的公共设施和建筑,应向通信基础设施建设免费提供使用场地。
鼓励区内商务楼宇、企业厂房以及各类集体资产所辖区域、所属建筑物,免费或以优惠价格向通信基站建设开放。
依托建筑物设置通信基站时,选址次序一般为:行政事业单位建筑、市政设施建筑、公共设施建筑、商业办公建筑、工业仓储建筑、居住建筑。
第十二条(信息通信管线建设要求)
对信息通信管线实行统一规划、统一建设和统一管理。信息通信管线需充分利用存量资源,新建、扩建或者改建信息通信管线,应当按照共建共享、互利互惠的原则,与相关的存量信息通信管线实行互联互通。在本区新城、中心街镇的城市道路以及规划建设区域内的新建信息通信管线全部采用地下通行,不得新设置架空线。对已建的信息通信架空线,有计划分区域逐步入地。
第十三条(新建住宅通信配套要求)
新建住宅通信配套工程建设应当参照执行上海市工程建设规范《住宅区和住宅建筑通信配套工程技术标准》(DG/TJ08-606-2023),兼顾固定、移动通信需求,实现固定、移动宽带网络的无缝覆盖及其通信设施的共享,为新建住宅区和住宅建筑实现移动通信全面覆盖预留相应的基础设施。
第十四条(既有住宅通信配套要求)
各电信业务经营者应当按照国家和本市的要求实施信号覆盖和接入。住宅区建设单位、所有权人或者管理人,应为电信业务经营者提供平等接入和使用条件,保障用户自由选择权。
第十五条(商务楼宇通信配套要求)
新建商务楼宇通信配套工程建设或既有商务楼宇通信配套工程改造应严格执行《综合布线系统工程设计规范》及相关标准。不得由第三方公司作为单独工程项目进行投资建设并经营获利。商务楼宇建设单位、所有权人或者管理人,应为基础电信业务经营者提供平等接入和使用条件,不得收取除房屋租金、电费等规定费用以外的其他不合理费用。
各电信业务经营者应遵循“平等接入、用户选择、共建共享、合理补偿”原则,不得与商务楼宇产权人、其委托的管理人、物业服务企业签订排他性的通信配套工程协议,不得阻碍其他电信业务经营者为用户提供服务或者使用项目配套的通信设施。
第十六条(数据中心)
围绕智能先进计算,进一步促进松江区数据中心合理布局和统筹建设,推动算力产业化高端化、规模化、节能化运营。倡导功能单一,以存储为主的数据中心提档升级为围绕智能先进计算核心的“新一代”智算中心。鼓励数据中心参与算力调度,提升数据中心整体利用率。
第十七条(空间信息产业)
瞄准世界科技战略前沿打造“G60星链”空天地一体化超级生态系统,集合“通、导、遥”功能,形成具有国际国内引领效应的“天地一体、万物互联”卫星产业标杆示范。
第五章 建设流程
第十八条(信息通信管线建设项目)
(1)各信息通信管线权属单位按需向区科委(信息委)提交通信管线建设申请,主要包括路段规格、孔径及管孔示意图、申请理由等。
(2)依据区信息基础设施专业规划,按照集约化建设的原则,统筹考虑多方需求(各网络运营单位和社会其他方面对信息通信管线的需求),区科委(信息委)编制信息通信管线共建意见征询单,向各信息通信管线权属单位征询共建需求,逾期未反馈的视为没有共建需求,区科委(信息委)统筹安排建设牵头单位。
(3)区科委(信息委)根据建设需求,编制区信息通信管线建设计划征求意见稿,征询区级相关部门和属地街镇、经开区意见后,形成批复意见。
(4)建设牵头单位持批复意见及其他审批材料,向区级相关主管部门及涉及街镇、经开区办理相关建设手续。涉及道路、绿地、河道等情况应分别到区交通委、区绿化市容局、区水务局等部门办理行政许可手续。竣工验收后,向区建设管理委做好地下信息通信管线的备案,并告知属地街镇、经开区。信息通信管线跟测数据按要求提交区规划资源局。验收不合格不得投入使用。
(5)各信息通信管线权属单位应文明规范施工,及时拆除废弃的光缆及配套设施。
(6)为进一步优化行业营商环境,对于小于200米的接入层信息通信管线,视情简化流程,请相关部门及属地街镇、经开区给予支持并提供便利。
第十九条(通信基站含室外宏基站)
除新建、改建、扩建建设工程配套建设外,通信基站建设采用编制年度建设计划形式发布。
(1)各电信业务经营者按需提交通信基站建设需求。
(2)区科委(信息委)统筹各电信业务经营者共享意见,依据本区信息基础设施专项规划,在充分考虑建设可行性的前提下,编制年度公众移动通信基站建设计划征求意见稿,明确集约建设要求和建设位置、塔型、高度等内容。征询区级相关主管部门及通信基站选址所在街镇、经开区意见后,形成年度公众移动通信基站建设计划。对已发布的年度公众移动通信基站建设计划,各电信业务经营者不得随意更改或者取消需求。
(3)根据年度公众移动通信基站建设计划,基站建设单位向区级相关主管部门及涉及街镇、经开区办理相关建设手续,竣工验收后,向区科委(信息委)、相关部门和属地街镇、经开区做好备案。验收不合格不得投入使用。
(4)建设计划实施期为2年,逾期未能实施的计划,如有新需求,应重新编报建设需求。
(5)通信基站运维单位应做好巡检维护,确保通信铁塔及通信等设备安全可靠、线路整洁美观。
第六章 监督管理
第二十条(通信基站监管)
强化通信基站权属单位的管理主体责任,设置、使用通信基站应当向市无线电管理部门申请并领取无线电台执照,并对通信基站进行唯一性标识,注明基本信息、使用状态、联系电话等,做到“上户口、亮身份”;并运用信息化和标准化手段,落实通信基站的档案管理,做到“一站一档”。
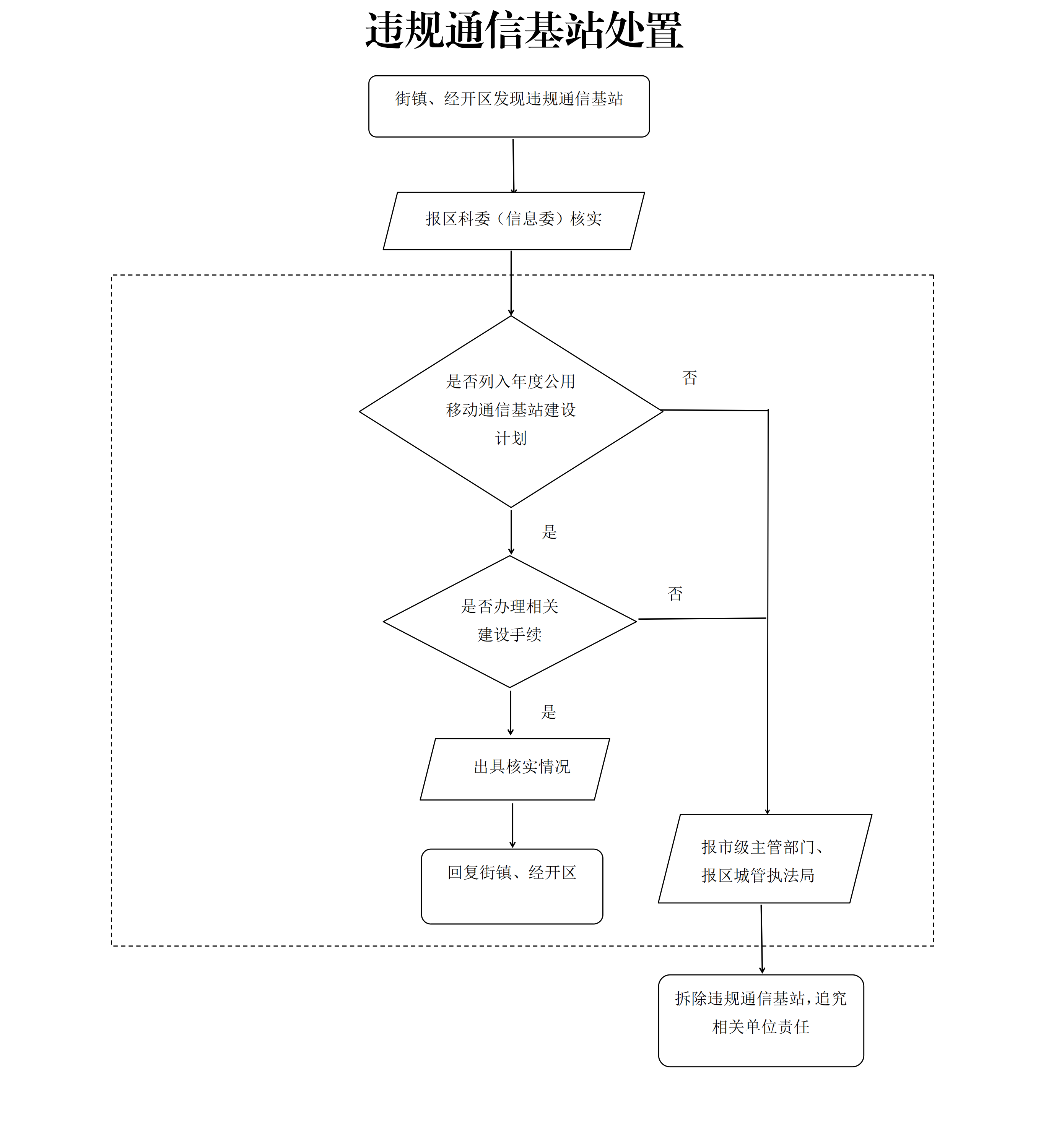
对未列入本区年度公众移动通信基站建设计划、未办理相关建设手续的通信基站设置行为,依照本市信息基础设施管理办法及相关法律法规进行处理。区城管执法局等执法部门对违规开展通信基站建设工程施工的行为依法查处。
第二十一条(信息通信管线监管)
信息通信管线建设需通过共建共享需求征询,同路由管道3年内原则上不可重复建设。涉及市级或区级重大项目时,按一事一议程序审议。
第二十二条(通信配套监管)
在住宅区和住宅建筑、商务楼宇等,存在排他经营、限制竞争、价格违法行为,一经发现,区科委(信息委)将协同房屋管理、市场管理等部门依法处理,并上报市通信管理局。
第二十三条(保护)
各职能部门、街镇、经开区要充分认识信息基础设施作为新时期战略性公共基础设施,对推进本区经济社会发展的重大意义,积极配合推进信息基础设施建设落地;加大合法信息基础设施的保护力度,不得擅自改动或迁移合法的信息基础设施,遇有城区改造、道路改建、违章整治等特殊情况必须改动或迁移的,要事先告知设施权属单位,并按照规定给予相应补偿。
第二十四条(宣传)
各电信业务经营者、区科委(信息委)、区生态环境局、各街镇、经开区要加强信息基础设施的宣传力度,强化舆论引导,开展通信知识科普活动,营造良好的信息基础设施建设环境。
第二十五条(考核评估)
区科委(信息委)应加强对各街镇、经开区的指导监督,将信息基础设施建设管理工作纳入年度考核内容。松江区信息基础设施建设管理领导小组对支持和保护信息基础设施建设不力的职能部门、街镇、经开区通报。
第七章 附则
第二十六条(本办法的解释)
本办法具体解释工作由区科委(信息委)负责。
第二十七条(本办法的实施)
本办法自2023年10月18日起实施,有效期5年。
附件1
通信管线建设流程

附件2
通信基站建设流程

附件3
违规通信基站处置
