首页
政务公开
集成式发布政策库
招生入学
义务教育招生
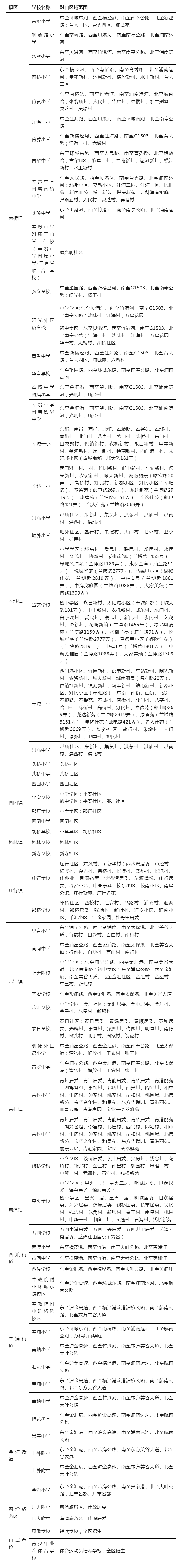
奉贤区
2024年奉贤区义务教育阶段公办学校学区划分
印发日期:2024-04-09
字号:
大
中
小
分享: