沪府办〔2021〕3号
上海市人民政府办公厅关于印发《上海市水土保持目标责任考核办法(试行)》的通知
各区人民政府,市政府有关委、办、局:
经市政府同意,现将《上海市水土保持目标责任考核办法(试行)》印发给你们,请结合实际,认真按照执行。
上海市人民政府办公厅
2021年1月15日
上海市水土保持目标责任考核办法(试行)
第一条 为贯彻落实习近平新时代中国特色社会主义思想,进一步做好水土保持工作,根据《中华人民共和国水土保持法》和《水利部关于加快推进水土保持目标责任考核的指导意见》(水保〔2017〕108号)和水利部等七部委《关于开展全国水土保持规划实施情况考核评估工作的通知》(水保〔2018〕192号),结合实际,制定本办法。
第二条 本办法适用于市政府对各区政府的水土保持目标责任考核。各区政府要落实主体责任,加强组织领导,健全工作机制,细化各项措施,按照要求完成水土保持各项工作。
第三条 考核遵循以下原则:
(一)客观公正、科学规范。按照“公平、公开、公正”的要求,注重程序规范和科学,客观公正地衡量目标责任完成情况。
(二)分级负责、注重实效。考核工作实行分级负责制,采取区级自评和市级考核相结合的方式。
(三)因地制宜、突出重点。根据本市实际情况,重点对主体责任及相关制度落实、水土流失综合治理目标任务完成、生产建设项目水土保持预防监管、宣传培训和自评估等方面工作进行考核。
第四条 考核工作在市政府领导下,由市水务局牵头组织成立市考核工作组具体实施。
第五条 考核工作分为区级自评和市级考核,考核的主要内容为:
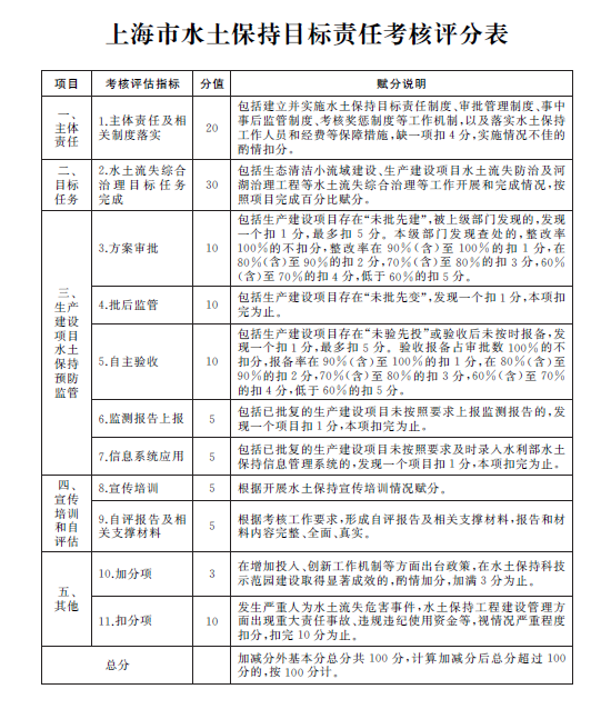
(一)主体责任:主要考核各区政府在水土保持目标责任制度、审批管理制度、事中事后监管制度、考核奖惩制度等工作机制的建立以及基础工作保障情况。
(二)目标任务:主要考核各区政府在生态清洁小流域建设、生产建设项目水土流失防治及河湖治理工程等水土流失综合治理工作开展和完成情况。
(三)生产建设项目水土保持预防监管:主要考核各区政府在生产建设项目实施过程中,对于水土保持方案审批、批后监管、自主验收、监测报告上报、违法案件查处、信息系统应用等工作的开展情况。
(四)宣传培训和自评估:主要考核各区政府在水土保持宣传培训、自评估工作等方面的落实情况。
第六条 考核周期为上一年度12月1日至当年11月30日,各区政府应于每年12月8日前完成自评工作,并向市考核工作组报送自评报告及相关支撑材料。
第七条 市考核工作组要对被考核区提交的自评报告及相关支撑材料进行分类整理和核查分析,通过听取汇报、审阅资料、现场勘查和评估评议等方式,结合水土保持监测数据,以及国家和市有关部门统计数据,对各区政府水土保持工作进行考核。
第八条 各区政府对考核自评结果的真实性负责。对考核中发现的各类违规违纪行为,要按照有关规定及时整改和处理。在自评过程中弄虚作假的,一经查实,本年度目标责任考核结果按照不合格处理。
第九条 考核采取定量与定性分析相结合的方法进行量化打分。市考核工作组根据考核内容,逐项量化评分,确定考核结果等级,并提出整改意见。评分表可根据实际情况进行调整,每年随考核通知一并发出。
第十条 考核实行百分制,计分采用量化指标,满分为100分。具体考核量化指标,见《上海市水土保持目标责任考核评分表》,考核结果分为优秀(90分及以上)、良好(80—90分,不含90分)、合格(60—80分,不含80分)、不合格(60分以下,不含60分)四个等级。
第十一条 考核结果经市政府审定后,由市考核工作组通报各区政府,并纳入河长制考核和最严格水资源管理制度考核指标体系,作为对各区政府和主要负责人综合考核评价的依据之一。
第十二条 本办法自印发之日起施行。
